Warning:
JavaScript is turned OFF. None of the links on this page will work until it is reactivated.
If you need help turning JavaScript On, click here.
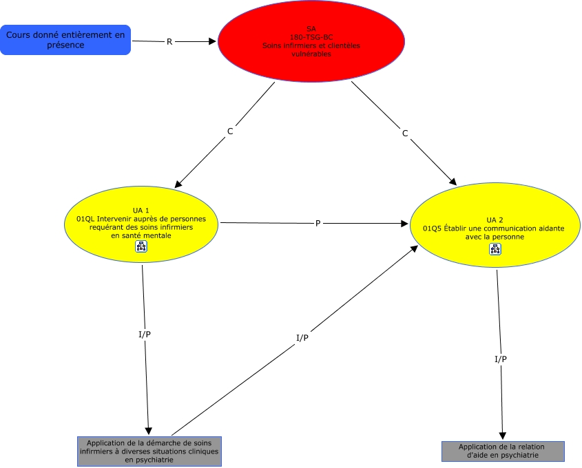
Cette carte conceptuelle, cree avec IHMC CmapTools, contient des informations liees a : SA, Cours donné entièrement en présence R SA 180-TSG-BC Soins infirmiers et clientèles vulnérables, SA 180-TSG-BC Soins infirmiers et clientèles vulnérables C UA 1 01QL Intervenir auprès de personnes requérant des soins infirmiers en santé mentale, UA 1 01QL Intervenir auprès de personnes requérant des soins infirmiers en santé mentale P UA 2 01Q5 Établir une communication aidante avec la personne, UA 1 01QL Intervenir auprès de personnes requérant des soins infirmiers en santé mentale I/P Application de la démarche de soins infirmiers à diverses situations cliniques en psychiatrie, SA 180-TSG-BC Soins infirmiers et clientèles vulnérables C UA 2 01Q5 Établir une communication aidante avec la personne, UA 2 01Q5 Établir une communication aidante avec la personne I/P Application de la relation d'aide en psychiatrie, Application de la démarche de soins infirmiers à diverses situations cliniques en psychiatrie I/P UA 2 01Q5 Établir une communication aidante avec la personne