Warning:
JavaScript is turned OFF. None of the links on this page will work until it is reactivated.
If you need help turning JavaScript On, click here.
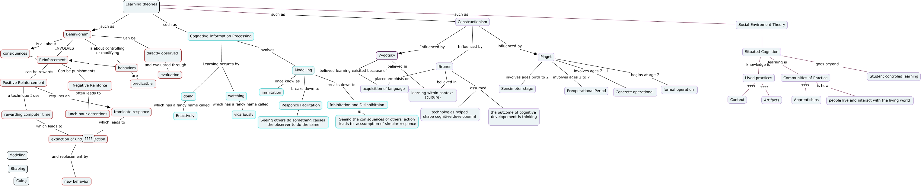
This Concept Map, created with IHMC CmapTools, has information related to: John Murray v1, extinction of undisered action and replacement by new behavior, acquisition of language placed emphisis on Bruner, directly observed and evaluated through evaluation, Bruner assumed technologies helped shape cognitive developemnt, Bruner believed in learning within context (culture), Behaviorism is all about consiquences, Learning theories such as Cognative Information Processing, Constructionism such as Learning theories, Modelling breaks down to Inhibitation and Disinhibitaion, Piaget involves ages 2 to 7 Preoperational Period, Responce Facilitation is Seeing others do something causes the observer to do the same, Cognative Information Processing involves Modelling, Behaviorism INVOLVES Reinforcement, Vygotsky believed in learning within context (culture), Behaviorism is about controlling or modifying behaviors, Inhibitation and Disinhibitaion is Seeing the conisquences of others' action leads to asssumption of simular responce, Modelling breaks down to Responce Facilitation, Reinforcement can be rewards Positive Reinforcement, Positive Reinforcement a technique I use rewarding computer time, Piaget begins at age 7 formal operation