Warning:
JavaScript is turned OFF. None of the links on this page will work until it is reactivated.
If you need help turning JavaScript On, click here.
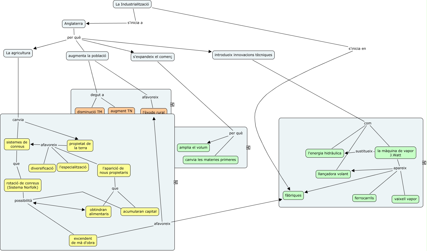
Este Cmap, tiene información relacionada con: La industrialització 1, obtindran alimentaris possibilità excendent de mà d'obra, introdueix innovacions tècniques com la màquina de vapor J.Watt, Anglaterra per què s'expandeix el comerç, augmenta la població degut a disminució TM, l'aparició de nous propietaris que acumularan capital, introdueix innovacions tècniques com l'energia hidràulica, la màquina de vapor J.Watt apareix llançadora volant, sistemes de conreus que rotació de conreus (Sistema Norfolk), excendent de mà d'obra afavoreix l'èxode rural, la màquina de vapor J.Watt apareix vaixell vapor, s'expandeix el comerç per què amplia el volum, Anglaterra per què La agricultura, La Industrialització s'inicia en fàbriques, la màquina de vapor J.Watt apareix ferrocarrils, propietat de la terra afavoreix sistemes de conreus, obtindran alimentaris possibilità ????, Anglaterra per què augmenta la població, La agricultura canvia propietat de la terra, excendent de mà d'obra afavoreix fàbriques, s'expandeix el comerç per què canvia les materies primeres