Warning:
JavaScript is turned OFF. None of the links on this page will work until it is reactivated.
If you need help turning JavaScript On, click here.
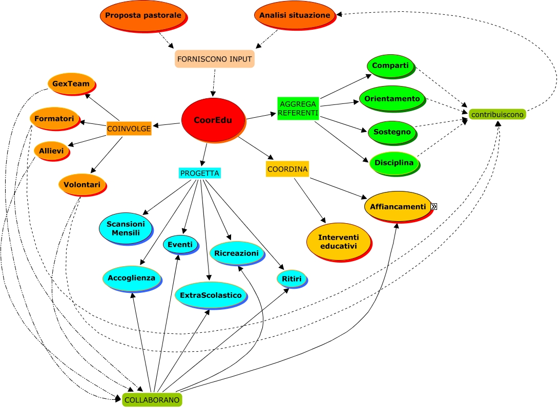
Questa Cmap, creata con IHMC CmapTools, contiene informazioni relative a: CoorEdu2, Team corso INFORMA REFER. SOSTEGNI, CoorEdu PROGETTA Ritiri, Allievi COLLABORANO Eventi, CoorEdu PROGETTA Eventi, CoorEdu AGGREGA REFERENTI Orientamento, Allievi COLLABORANO Ricreazioni, Comparti contribuiscono Analisi situazione, CoorEdu COINVOLGE GexTeam, Volontari COLLABORANO Ricreazioni, Volontari COLLABORANO Affiancamenti, CoorEdu COINVOLGE Formatori, Orientamento contribuiscono Analisi situazione, Volontari COLLABORANO ExtraScolastico, Formatori COLLABORANO Ritiri, Formatori COLLABORANO Affiancamenti, CoorEdu AGGREGA REFERENTI Disciplina, CoorEdu PROGETTA Ricreazioni, CoorEdu PROGETTA Accoglienza, Volontari COLLABORANO Accoglienza, Allievi COLLABORANO Accoglienza