Warning:
JavaScript is turned OFF. None of the links on this page will work until it is reactivated.
If you need help turning JavaScript On, click here.
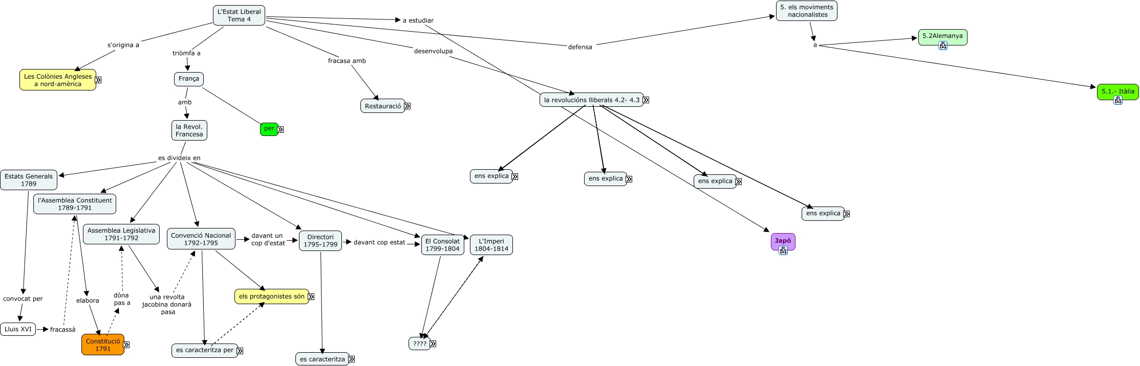
Este mapa conceptual tiene información relacionada a: L'Estat Liberal, Principis teòrics per J. de Maistre, L'Estat Liberal Tema 4 defensa 5. els moviments nacionalistes, la Revol. Francesa es divideix en El Consolat 1799-1804, la Revolució de 1820 existia un sentiment nacionalista a Grècia, la Revolució de 1820 causa pronunciament militar de Ragael del Riego (1785-1823), Les classes mitjanes i el proletariat urbà Quan el rei va abdicar Es va proclamar la REPÚBLICA, l'Assemblea Constituent 1789-1791 elabora Constitució 1791, Revolució criolla Influïts per: Creació d'una república a l'Amèrica del Nord, la Revolució de 1820 van participar-hi aristocràcia, A l'Imperi austríac també Van fracassar les insurreccions a Prússia i Alemanya