Warning:
JavaScript is turned OFF. None of the links on this page will work until it is reactivated.
If you need help turning JavaScript On, click here.
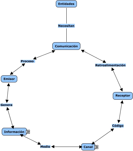
Este Cmap, tiene información relacionada con: Mapa III - Anidado, Comunicación Proceso Emisor, Señales Tipos Digitales, Entidades Necesitan Comunicación, Telecomunicaciones Tipos TV, Audiovisual Tipos TV, Audio Tipos Habla (Comunicación humana), Datos Tipos Análogos, Telecomunicaciones Tipos Teléfonia, Redes de datos Tipo Información Audio Voz Musica Video Datos, Información Se manifiesta Artificial, Redes de Comunidades, Visual Tipos Imágenes, Información Medio Canal, Información Se manifiesta Natural, Redes de Telecomunicaciones, Visual Tipos Texto, Señales Tipos Analógicas, Emisor Genera Información, Redes de datos Alcance WAN MAN LAN, Audiovisual Tipos DVD