Warning:
JavaScript is turned OFF. None of the links on this page will work until it is reactivated.
If you need help turning JavaScript On, click here.
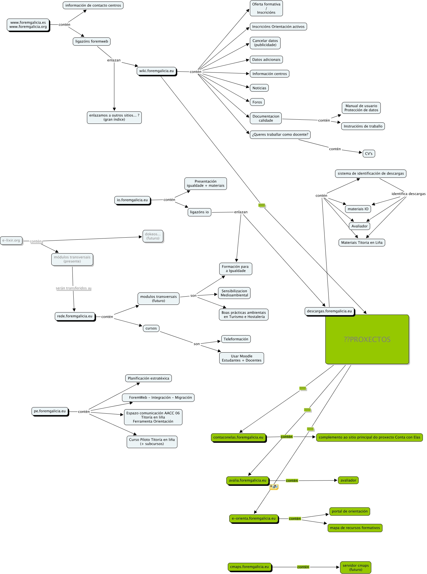
Este Cmap, tiene información relacionada con: Sistemas web, pe.foremgalicia.eu contén ForemWeb - Integración - Migración, sistema de identificación de descargas identifica descargas materiais IO, Documentacion calidade contén Instrucións de traballo, avalia.foremgalicia.eu contén avaliador, wiki.foremgalicia.eu contén Cancelar datos (publicidade), descargas.foremgalicia.eu contén materiais IO, sistema de identificación de descargas identifica descargas Materiais Titoria en Liña, modulos transversais (futuro) son Formación para a Igualdade, wiki.foremgalicia.eu contén Inscricións Orientación activos, ??PROXECTOS ???? e-orienta.foremgalicia.eu, modulos transversais (futuro) son Sensibilizacion Medioambiental, cursos son Usar Moodle Estudantes + Docentes, cmaps.foremgalicia.eu contén servidor cmaps (futuro), e-orienta.foremgalicia.eu contén portal de orientación, wiki.foremgalicia.eu ???? ??PROXECTOS, e-lixir.org contén módulos transversais (presente), modulos transversais (futuro) son Boas prácticas ambientais en Turismo e Hostalería, descargas.foremgalicia.eu contén Avaliador, ligazóns foremweb enlazan enlazamos a outros sitios... ? (gran índice), wiki.foremgalicia.eu contén Información centros