Warning:
JavaScript is turned OFF. None of the links on this page will work until it is reactivated.
If you need help turning JavaScript On, click here.
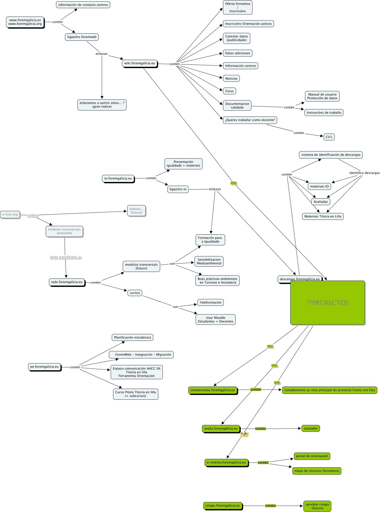
Este Cmap, tiene información relacionada con: Sistemas web_2, Documentacion calidade contén Instrucións de traballo, sistema de identificación de descargas identifica descargas materiais IO, pe.foremgalicia.eu contén ForemWeb - Integración - Migración, avalia.foremgalicia.eu contén avaliador, modulos transversais (futuro) son Formación para a Igualdade, sistema de identificación de descargas identifica descargas Materiais Titoria en Liña, descargas.foremgalicia.eu contén materiais IO, wiki.foremgalicia.eu contén Cancelar datos (publicidade), wiki.foremgalicia.eu contén Inscricións Orientación activos, ??PROXECTOS ???? e-orienta.foremgalicia.eu, cursos son Usar Moodle Estudantes + Docentes, modulos transversais (futuro) son Sensibilizacion Medioambiental, e-orienta.foremgalicia.eu contén portal de orientación, cmaps.foremgalicia.eu contén servidor cmaps (futuro), wiki.foremgalicia.eu ???? ??PROXECTOS, modulos transversais (futuro) son Boas prácticas ambientais en Turismo e Hostalería, e-lixir.org contén módulos transversais (presente), ligazóns foremweb enlazan enlazamos a outros sitios... ? (gran índice), descargas.foremgalicia.eu contén Avaliador, descargas.foremgalicia.eu contén Materiais Titoria en Liña