Warning:
JavaScript is turned OFF. None of the links on this page will work until it is reactivated.
If you need help turning JavaScript On, click here.
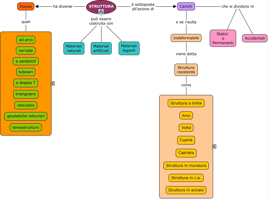
Questa Cmap, creata con IHMC CmapTools, contiene informazioni relative a: Le strutture, STRUTTURA può essere costruita con Materiali leganti, STRUTTURA può essere costruita con Materiali artificiali, Struttura resistente come ????, STRUTTURA è sottoposta all'azione di Carichi, STRUTTURA può essere costruita con Materiali naturali, STRUTTURA ha diverse Forme, Carichi che si dividono in Statici o Permanenti, Indeformabile viene detta Struttura resistente, Carichi e se risulta Indeformabile, Carichi che si dividono in Accidentali, Forme quali Varie tipologie