Warning:
JavaScript is turned OFF. None of the links on this page will work until it is reactivated.
If you need help turning JavaScript On, click here.
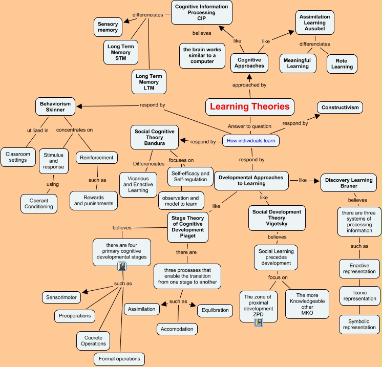
This Concept Map, created with IHMC CmapTools, has information related to: first draft- Learning theories, Cognitive Information Processing CIP differenciates Long Term Memory STM, there are four primary cognitive developmental stages such as Sensorimotor, Learning Theories approached by Cognitive Approaches, Assimilation Learning Ausubel differenciates Meaningful Learning, Social Learning precedes development focus on The more Knowledgeable other MKO, How individuals learn respond by Constructivism, Reinforcement such as Rewards and punishments, there are four primary cognitive developmental stages such as Preoperations, Cognitive Information Processing CIP differenciates Long Term Memory LTM, Cognitive Information Processing CIP believes the brain works similar to a computer, there are four primary cognitive developmental stages such as Formal operations, Stage Theory of Cognitive Development Piaget there are three processes that enable the transition from one stage to another, Discovery Learning Bruner believes there are three systems of processing information, Social Cognitive Theory Bandura focuses on Self-efficacy and Self-regulation, Stimulus and response using Operant Conditioning, Stage Theory of Cognitive Development Piaget believes there are four primary cognitive developmental stages, How individuals learn respond by Behaviorism Skinner, Social Cognitive Theory Bandura focuses on observation and model to learn, Cognitive Information Processing CIP differenciates Sensory memory, Cognitive Approaches like Cognitive Information Processing CIP