Warning:
JavaScript is turned OFF. None of the links on this page will work until it is reactivated.
If you need help turning JavaScript On, click here.
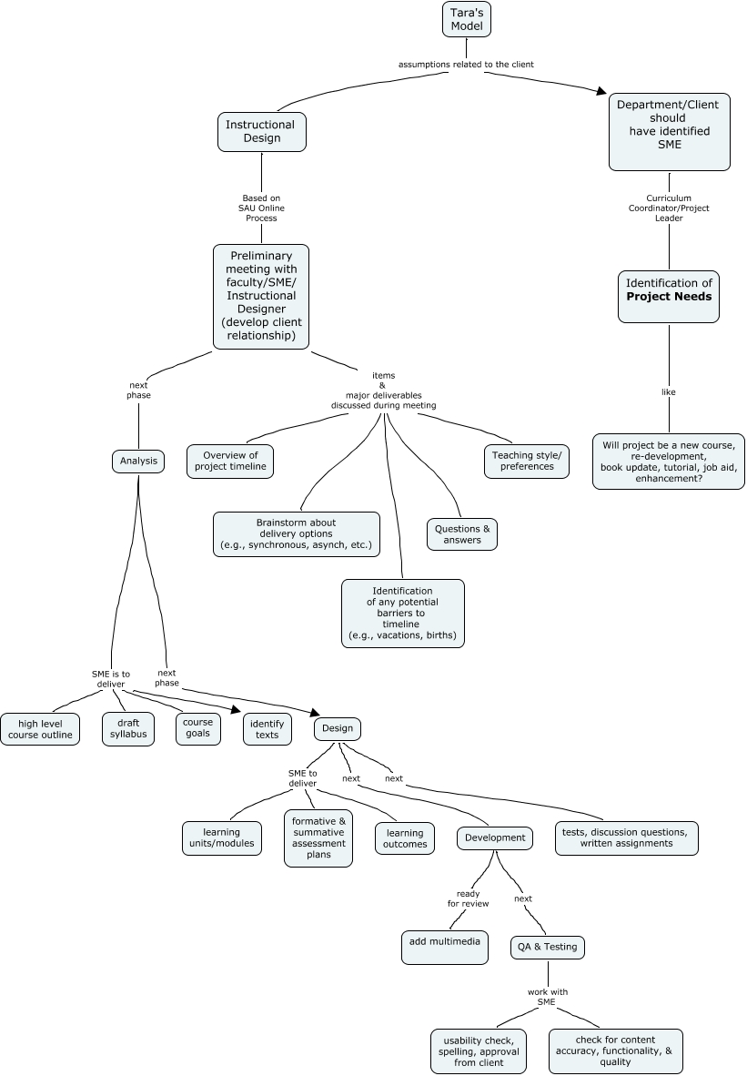
This Concept Map, created with IHMC CmapTools, has information related to: Tara's model, Preliminary meeting with faculty/SME/ Instructional Designer (develop client relationship) items & major deliverables discussed during meeting Overview of project timeline, Instructional Design Based on SAU Online Process Preliminary meeting with faculty/SME/ Instructional Designer (develop client relationship), Tara's Model assumptions related to the client Instructional Design, QA & Testing work with SME check for content accuracy, functionality, & quality, Preliminary meeting with faculty/SME/ Instructional Designer (develop client relationship) items & major deliverables discussed during meeting Questions & answers, Analysis SME is to deliver course goals, Design SME to deliver learning outcomes, Preliminary meeting with faculty/SME/ Instructional Designer (develop client relationship) items & major deliverables discussed during meeting Identification of any potential barriers to timeline (e.g., vacations, births), Preliminary meeting with faculty/SME/ Instructional Designer (develop client relationship) items & major deliverables discussed during meeting Teaching style/ preferences, Analysis SME is to deliver draft syllabus, Design next tests, discussion questions, written assignments, Design next Development, Identification of Project Needs like Will project be a new course, re-development, book update, tutorial, job aid, enhancement?, Development next QA & Testing, Analysis SME is to deliver identify texts, Analysis SME is to deliver high level course outline, Design SME to deliver learning units/modules, Analysis next phase Design, QA & Testing work with SME usability check, spelling, approval from client, Department/Client should have identified SME Curriculum Coordinator/Project Leader Identification of Project Needs