Warning:
JavaScript is turned OFF. None of the links on this page will work until it is reactivated.
If you need help turning JavaScript On, click here.
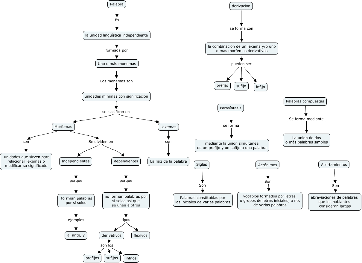
Este Cmap, tiene información relacionada con: Estructura de las palabras, derivativos son los prefijos, unidades minimas con significación se clasifican en Morfemas, Siglas Son Palabras constituidas por las iniciales de varias palabras, Acrónimos Son vocablos formados por letras o grupos de letras iniciales, o no, de varias palabras, la unidad lingüística independiente formada por Uno o más monemas, Palabra Es la unidad lingüística independiente, forrman palabras por si solos ejemplos a, ante, y, Lexemas son La raíz de la palabra, la combinacion de un lexema y/o uno o mas morfemas derivativos pueden ser sufijo, unidades minimas con significación se clasifican en Lexemas, Acortamientos Son abreviaciones de palabras que los hablantes consideran largas, Morfemas Se dividen en Independientes, derivativos son los sufijos, la combinacion de un lexema y/o uno o mas morfemas derivativos pueden ser prefijo, Independientes porque forrman palabras por si solos, la combinacion de un lexema y/o uno o mas morfemas derivativos pueden ser infijo, Uno o más monemas Los monemas son unidades minimas con significación, Morfemas son unidades que sirven para relacionar lexemas o modificar su significado, derivacion se forma con la combinacion de un lexema y/o uno o mas morfemas derivativos, derivativos son los infijos