Warning:
JavaScript is turned OFF. None of the links on this page will work until it is reactivated.
If you need help turning JavaScript On, click here.
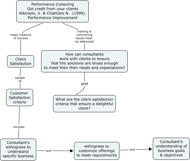
This Concept Map, created with IHMC CmapTools, has information related to: Performance Consulting_CREDIT, Customer Satisfaction criteria includes Consultant's willingness to understand specific business, How can consultants work with clients to ensure that the solutions are broad enough to meet their their needs and expectations? and What are the client satisfaction criteria that ensure a delightful client?, Performance Consuling Get credit from your clients Atkinson, V. & Chalmers N. (1999). Performance Improvement training & nontraining issues must be addressed How can consultants work with clients to ensure that the solutions are broad enough to meet their their needs and expectations?, Consultant's willingness to understand specific business and willingness to customize offerings to meet requirements, Client Satisfaction sample of Customer Satisfaction criteria, willingness to customize offerings to meet requirements and Consultant's understanding of business goals & objectives, Performance Consuling Get credit from your clients Atkinson, V. & Chalmers N. (1999). Performance Improvement major measure of success Client Satisfaction