Warning:
JavaScript is turned OFF. None of the links on this page will work until it is reactivated.
If you need help turning JavaScript On, click here.
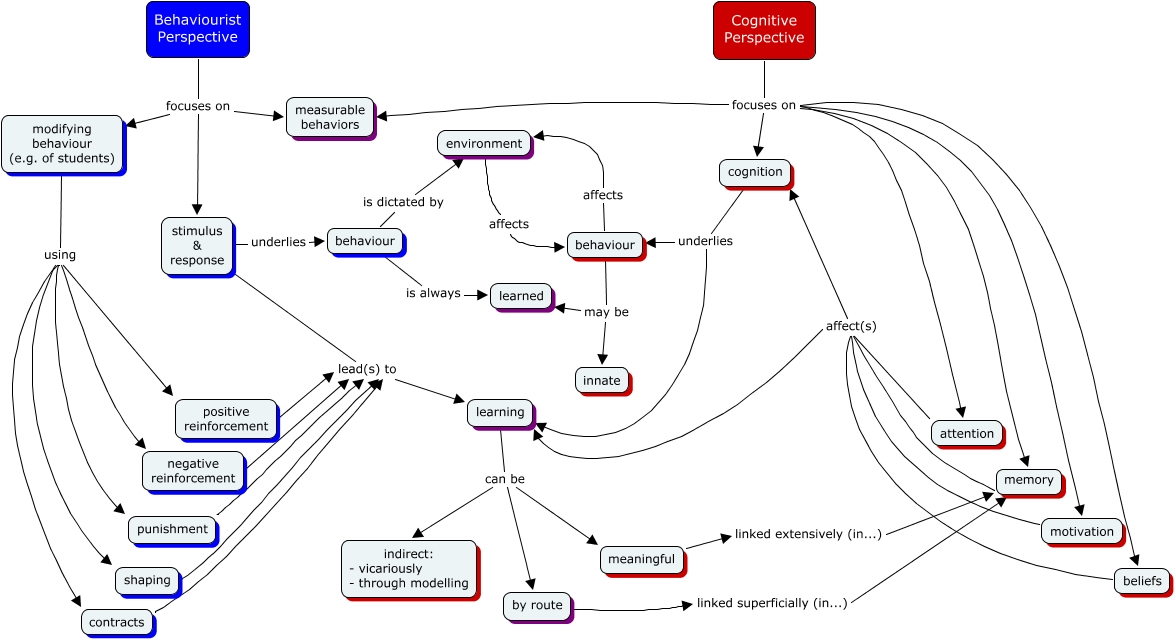
This Concept Map, created with IHMC CmapTools, has information related to: ETEC512-Drebot-draft1, learning can be by route, modifying behaviour (e.g. of students) using positive reinforcement, environment affects behaviour, attention affect(s) cognition, behaviour may be innate, stimulus & response underlies behaviour, Cognitive Perspective focuses on measurable behaviors, modifying behaviour (e.g. of students) using contracts, memory affect(s) cognition, cognition underlies learning, learning can be meaningful, Cognitive Perspective focuses on memory, Behaviourist Perspective focuses on stimulus & response, contracts lead(s) to learning, punishment lead(s) to learning, Cognitive Perspective focuses on attention, Cognitive Perspective focuses on cognition, by route linked superficially (in...) memory, positive reinforcement lead(s) to learning, meaningful linked extensively (in...) memory