Warning:
JavaScript is turned OFF. None of the links on this page will work until it is reactivated.
If you need help turning JavaScript On, click here.
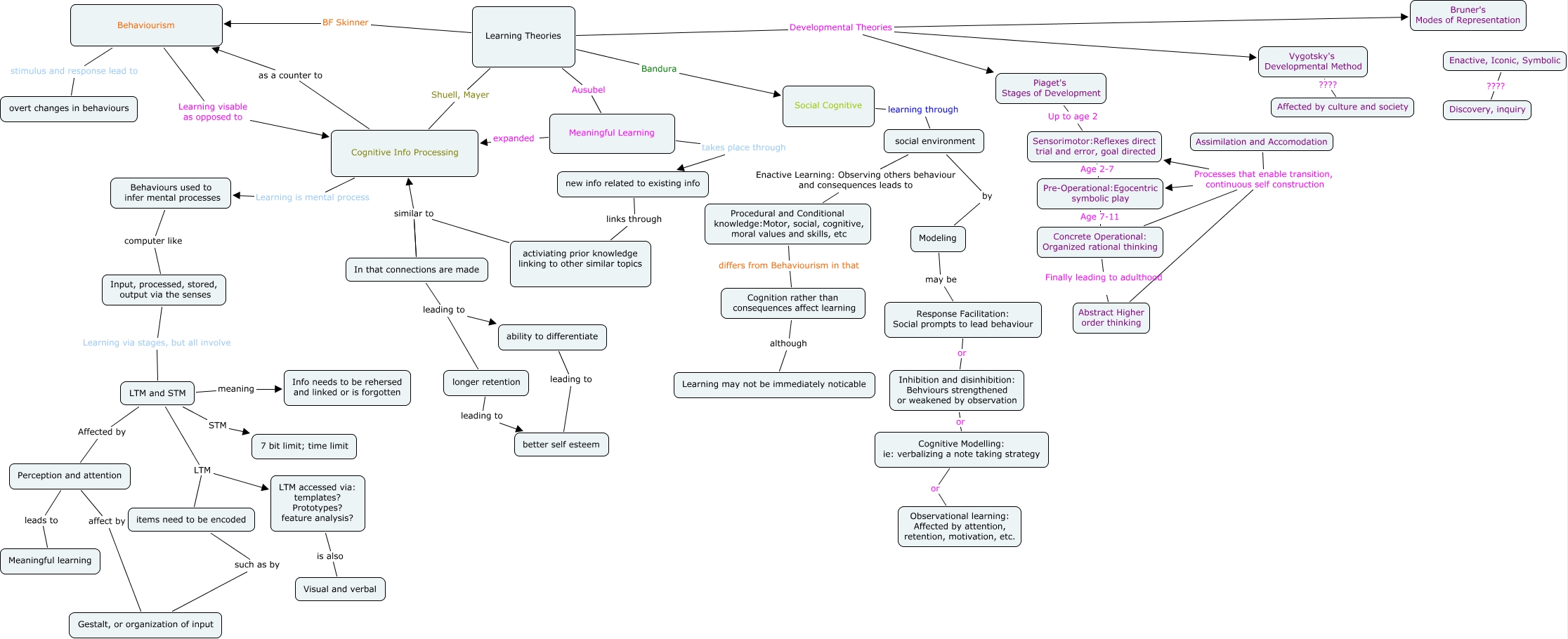
This Concept Map, created with IHMC CmapTools, has information related to: Learning Theories, LTM accessed via: templates? Prototypes? feature analysis? is also Visual and verbal, Learning Theories Developmental Theories Bruner's Modes of Representation, ability to differentiate leading to better self esteem, Learning Theories Ausubel Meaningful Learning, Learning Theories Developmental Theories Vygotsky's Developmental Method, Sensorimotor:Reflexes direct trial and error, goal directed Age 2-7 Pre-Operational:Egocentric symbolic play, Perception and attention leads to Meaningful learning, Meaningful Learning expanded Cognitive Info Processing, Pre-Operational:Egocentric symbolic play Age 7-11 Concrete Operational: Organized rational thinking, Assimilation and Accomodation Processes that enable transition, continuous self construction Pre-Operational:Egocentric symbolic play, longer retention leading to better self esteem, In that connections are made leading to longer retention, Input, processed, stored, output via the senses Learning via stages, but all involve LTM and STM, Behaviours used to infer mental processes computer like Input, processed, stored, output via the senses, Behaviourism stimulus and response lead to overt changes in behaviours, Inhibition and disinhibition: Behviours strengthened or weakened by observation or Cognitive Modelling: ie: verbalizing a note taking strategy, social environment by Modeling, Learning Theories Bandura Social Cognitive, Sensorimotor:Reflexes direct trial and error, goal directed Age 2-7 Pre-Operational:Egocentric symbolic play, activiating prior knowledge linking to other similar topics similar to Cognitive Info Processing