Warning:
JavaScript is turned OFF. None of the links on this page will work until it is reactivated.
If you need help turning JavaScript On, click here.
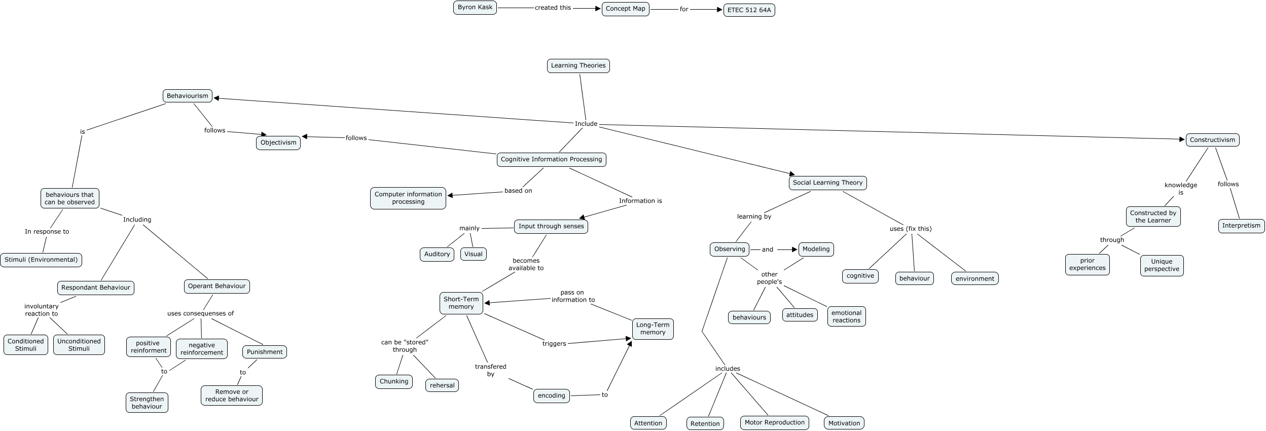
This Concept Map, created with IHMC CmapTools, has information related to: Byron Kask Learning Theories Snapshot Oct 1, 2008, Social Learning Theory uses (fix this) behaviour, Constructivism follows Interpretism, Operant Behaviour uses consequenses of positive reinforment, Short-Term memory triggers Long-Term memory, Cognitive Information Processing based on Computer information processing, Operant Behaviour uses consequenses of negative reinforcement, Modeling other people's emotional reactions, Input through senses mainly Auditory, Constructed by the Learner through prior experiences, negative reinforcement to Strengthen behaviour, Constructivism knowledge is Constructed by the Learner, Input through senses mainly Visual, Behaviourism is behaviours that can be observed, Modeling other people's attitudes, Short-Term memory can be "stored" through rehersal, Observing includes Motivation, Short-Term memory transfered by encoding, Learning Theories Include Constructivism, Observing other people's behaviours, Learning Theories Include Behaviourism