Warning:
JavaScript is turned OFF. None of the links on this page will work until it is reactivated.
If you need help turning JavaScript On, click here.
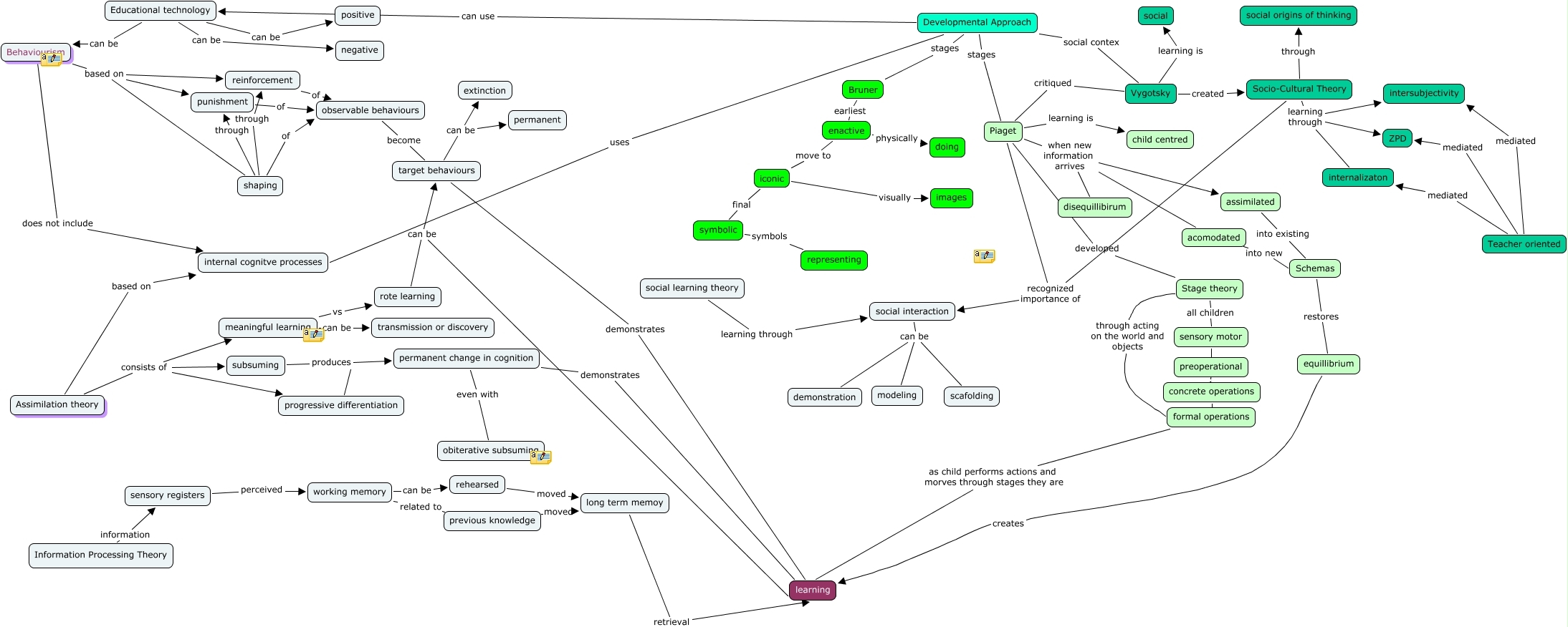
This Concept Map, created with IHMC CmapTools, has information related to: ET Theory, meaningful learning vs rote learning, preoperational concrete operations, equillibrium creates learning, Vygotsky created Socio-Cultural Theory, Teacher oriented mediated ZPD, Socio-Cultural Theory through social origins of thinking, long term memoy retrieval learning, Information Processing Theory information sensory registers, Behaviourism based on reinforcement, reinforcement of observable behaviours, enactive physically doing, working memory can be rehearsed, Educational technology can be negative, Developmental Approach social contex Vygotsky, symbolic symbols representing, permanent change in cognition demonstrates learning, punishment of observable behaviours, target behaviours can be permanent, Piaget learning is child centred, iconic visually images