Warning:
JavaScript is turned OFF. None of the links on this page will work until it is reactivated.
If you need help turning JavaScript On, click here.
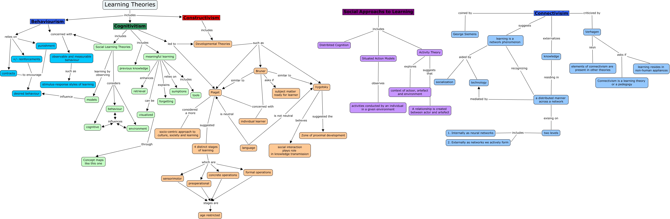
This Concept Map, created with IHMC CmapTools, has information related to: Learning Theories, visualized through Concept maps like this one, a distributed manner across a network mediated by technology, Social Learning Theories concerned with observable and measurable behaviour, Verhagen says elements of connectivism are present in other theories, Activity Theory suggests that A relationship is created between actor and artefect, Behaviourism relies on +/- reinforcements, formal operations stages are age restricted, Connectivisim suggests learning is a network phenomenon, language is neutral Piaget, Piaget concerned with individual learner, Social Learning Theories learning by observing models, Cognitivitism includes Social Learning Theories, contracts to encourage desired behaviour, Social Approachs to Learning includes Activity Theory, language is not neutral Vygotsky, Social Learning Theories considers cognitive, meaningful learning enhances retrieval, two levels includes 2. Externally as networks we actively form, Verhagen asks if learning resides in non-human appliances, learning is a network phenomenon recognizing a distributed manner across a network