Warning:
JavaScript is turned OFF. None of the links on this page will work until it is reactivated.
If you need help turning JavaScript On, click here.
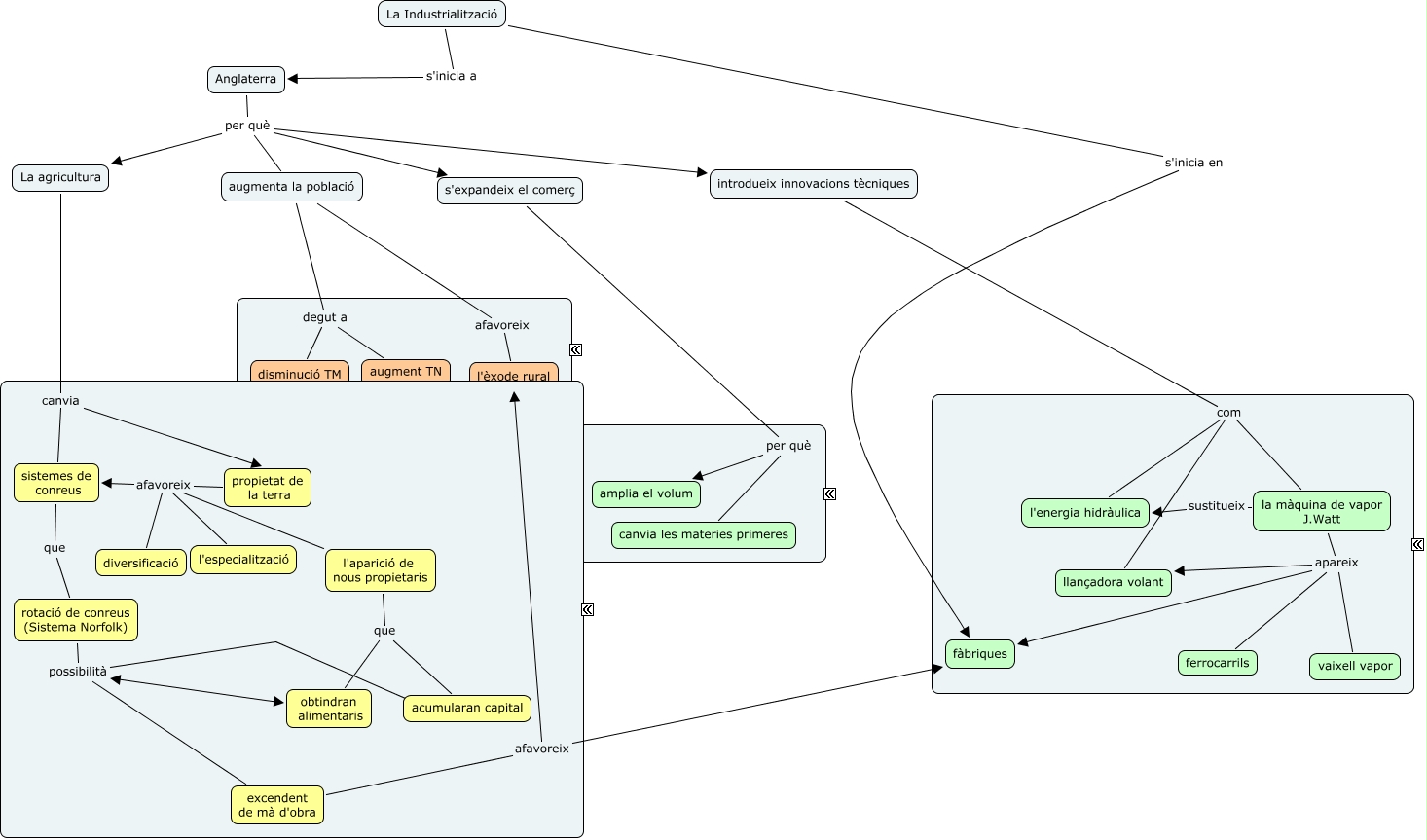
Este Cmap, tiene información relacionada con: La industrialització 1, Anglaterra per què s'expandeix el comerç, introdueix innovacions tècniques com la màquina de vapor J.Watt, obtindran alimentaris possibilità excendent de mà d'obra, l'aparició de nous propietaris que acumularan capital, augmenta la població degut a disminució TM, la màquina de vapor J.Watt apareix llançadora volant, introdueix innovacions tècniques com l'energia hidràulica, sistemes de conreus que rotació de conreus (Sistema Norfolk), excendent de mà d'obra afavoreix l'èxode rural, la màquina de vapor J.Watt apareix vaixell vapor, La Industrialització s'inicia en fàbriques, Anglaterra per què La agricultura, s'expandeix el comerç per què amplia el volum, propietat de la terra afavoreix sistemes de conreus, la màquina de vapor J.Watt apareix ferrocarrils, obtindran alimentaris possibilità ????, La agricultura canvia propietat de la terra, Anglaterra per què augmenta la població, excendent de mà d'obra afavoreix fàbriques, propietat de la terra afavoreix l'aparició de nous propietaris