Warning:
JavaScript is turned OFF. None of the links on this page will work until it is reactivated.
If you need help turning JavaScript On, click here.
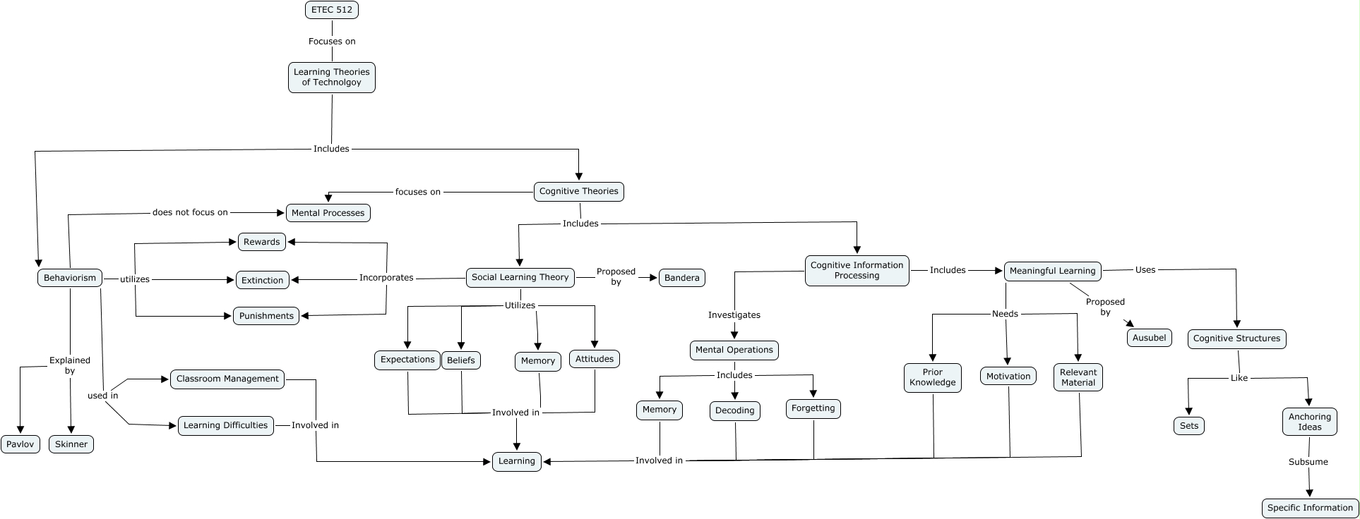
This Concept Map, created with IHMC CmapTools, has information related to: Ian's ETEC 512 Concept Map, Memory Involved in Learning, Social Learning Theory Incorporates Extinction, Meaningful Learning Proposed by Ausubel, Behaviorism Explained by Pavlov, Behaviorism used in Classroom Management, Cognitive Information Processing Investigates Mental Operations, Social Learning Theory Proposed by Bandera, Meaningful Learning Needs Relevant Material, Relevant Material Involved in Learning, Beliefs Involved in Learning, Social Learning Theory Utilizes Beliefs, Forgetting Involved in Learning, Anchoring Ideas Subsume Specific Information, Social Learning Theory Incorporates Rewards, Behaviorism Explained by Skinner, Behaviorism utilizes Punishments, Memory Involved in Learning, Motivation Involved in Learning, Prior Knowledge Involved in Learning, Behaviorism does not focus on Mental Processes