Warning:
JavaScript is turned OFF. None of the links on this page will work until it is reactivated.
If you need help turning JavaScript On, click here.
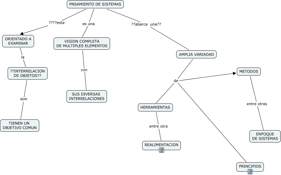
Este Cmap, tiene información relacionada con: prueba, AMPLIA VARIADAD de PRINCIPIOS, PNSAMIENTO DE SISTEMAS ????esta ORIENTADO A EXAMINAR, ??INTERRELACION DE OBJETOS?? que TIENEN UN OBJETIVO COMUN, PNSAMIENTO DE SISTEMAS es una VISION COMPLETA DE MULTIPLES ELEMENTOS, PNSAMIENTO DE SISTEMAS ??abarca una?? AMPLIA VARIADAD, HERRAMIENTAS entre otra REALIMENTACION, AMPLIA VARIADAD de METODOS, METODOS entre otras ENFOQUE DE SISTEMAS, AMPLIA VARIADAD de HERRAMIENTAS, ORIENTADO A EXAMINAR la ??INTERRELACION DE OBJETOS??, VISION COMPLETA DE MULTIPLES ELEMENTOS con SUS DIVERSAS INTERRELACIONES