Warning:
JavaScript is turned OFF. None of the links on this page will work until it is reactivated.
If you need help turning JavaScript On, click here.
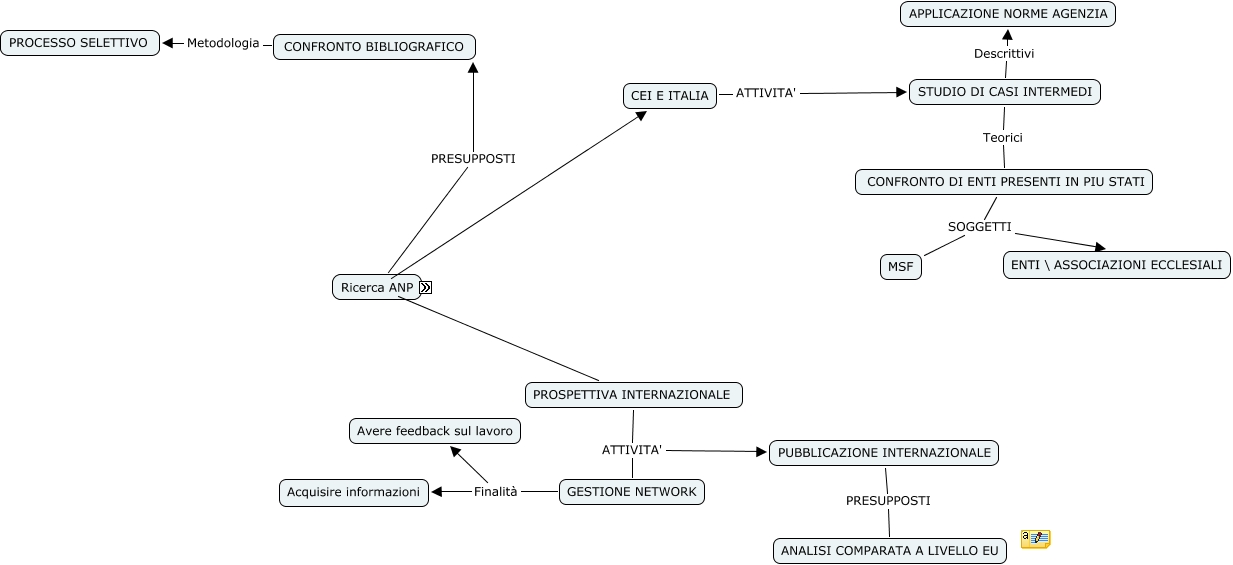
Questa Cmap, creata con IHMC CmapTools, contiene informazioni relative a: PROGETTO ANP, CEI E ITALIA ATTIVITA' STUDIO DI CASI INTERMEDI, GESTIONE NETWORK Finalità Acquisire informazioni, Progetto accounting ANP FILONE 2 PROSPETTIVA INTERNAZIONALE, PUBBLICAZIONE INTERNAZIONALE PRESUPPOSTI ANALISI COMPARATA A LIVELLO EU, CONFRONTO BIBLIOGRAFICO Metodologia PROCESSO SELETTIVO, STUDIO DI CASI INTERMEDI Descrittivi APPLICAZIONE NORME AGENZIA, CONFRONTO DI ENTI PRESENTI IN PIU STATI SOGGETTI MSF, STUDIO DI CASI INTERMEDI Teorici CONFRONTO DI ENTI PRESENTI IN PIU STATI, Ricerca ANP PRESUPPOSTI CONFRONTO BIBLIOGRAFICO, PROSPETTIVA INTERNAZIONALE ATTIVITA' PUBBLICAZIONE INTERNAZIONALE, PROSPETTIVA INTERNAZIONALE ATTIVITA' GESTIONE NETWORK, GESTIONE NETWORK Finalità Avere feedback sul lavoro, CONFRONTO DI ENTI PRESENTI IN PIU STATI SOGGETTI ENTI \ ASSOCIAZIONI ECCLESIALI, Progetto accounting ANP FILONE 1 CEI E ITALIA