Warning:
JavaScript is turned OFF. None of the links on this page will work until it is reactivated.
If you need help turning JavaScript On, click here.
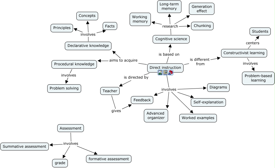
This Concept Map, created with IHMC CmapTools, has information related to: direct instruction, Direct instruction involves Worked examples, Direct instruction involves Advanced organizer, Direct instruction aims to acquire Declarative knowledge, Assessment involves formative assessment, Cognitive science research Generation effect, Constructivist learning involves Problem-based learning, Cognitive science research Working memory, Teacher gives Feedback, Constructivist learning centers Students, Assessment involves grade, Direct instruction aims to acquire Procedural knowledge, Cognitive science research Chunking, Direct instruction is different from Constructivist learning, Cognitive science research Long-term memory, Declarative knowledge involves Principles, Procedural knowledge involves Problem solving, Direct instruction is based on Cognitive science, Direct instruction involves Feedback, Declarative knowledge involves Facts, Declarative knowledge involves Concepts