WARNING:
JavaScript is turned OFF. None of the links on this concept map will
work until it is reactivated.
If you need help turning JavaScript On, click here.
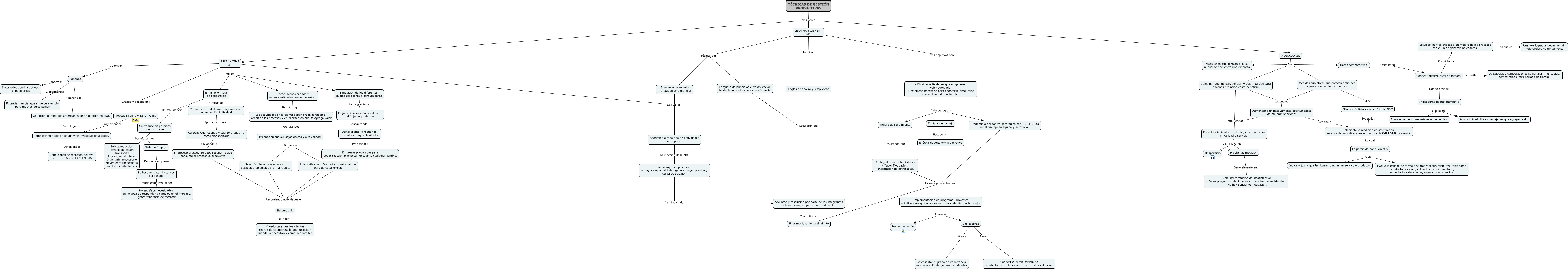
Este Cmap, tiene información relacionada con: TECNICAS DE GESTION PRODUCTIVAS, Japonés A partir de: Adopción de métodos americanos de producción masiva., Indicadores Sirven: Representar el grado de importancia, esto con el fin de generar prioridades, Gran reconocimiento Y protagonismo mundial La cual es: Adaptable a todo tipo de actividades o empresa, Es percibida por el cliente. Quien Indica y juzga que tan bueno o no es un servico o producto., Las actividades en la planta deben organizarse en el orden de los procesos y en el orden en que se agrega valor Generando: Producción suave: Bajos costos y alta calidad., - Eliminar actividades que no generen valor agregado. - Flexibilidad necesaria para adaptar la producción a una demanda fluctuante. A fin de lograr: Mejora de rendimiento, TÉCNICAS DE GESTIÓN PRODUCTIVAS Tales como: JUST IN TIME JIT, Se basa en datos historicos del pasado Dando como resultado: No satisface necesidades, Es incapaz de responder a cambios en el mercado, Ignora tendencia de mercado., Adopción de métodos americanos de producción masiva. Para llegar a: Emplear métodos creativos y de investigación a estos., LEAN MANAGEMENT LM Técnica de: Gran reconocimiento Y protagonismo mundial, Encontrar indicadores estrategicos, planeados en calidad y servicio. Disminuyendo: Desperdicio, TÉCNICAS DE GESTIÓN PRODUCTIVAS Tales como: INDICADORES, LEAN MANAGEMENT LM Técnica de: Conjunto de principios cuya aplicación ha de llevar a altas cotas de eficiencia., Se traduce en perdidas y altos costos Por efecto de: Sistema Empuje, JUST IN TIME JIT Implica: Eliminación total de desperdicio, no siempre es positiva, la mayor responsabilidad genera mayor presion y carga de trabajo. Disminuyendo: Voluntad y resolución por parte de los integrantes de la empresa, en particular, la dirección., Indicadores de mejoramiento Tales como: Aporvechamiento materiales o desperdicio, Implementación de programa, proyectos e indicadores que nos ayuden a ser cada día mucho mejor Aparece: Implementación, Encontrar indicadores estrategicos, planeados en calidad y servicio. Disminuyendo: Problemas medición, Reglas de ahorro y simplicidad Requieren de: Voluntad y resolución por parte de los integrantes de la empresa, en particular, la dirección.