Warning:
JavaScript is turned OFF. None of the links on this page will work until it is reactivated.
If you need help turning JavaScript On, click here.
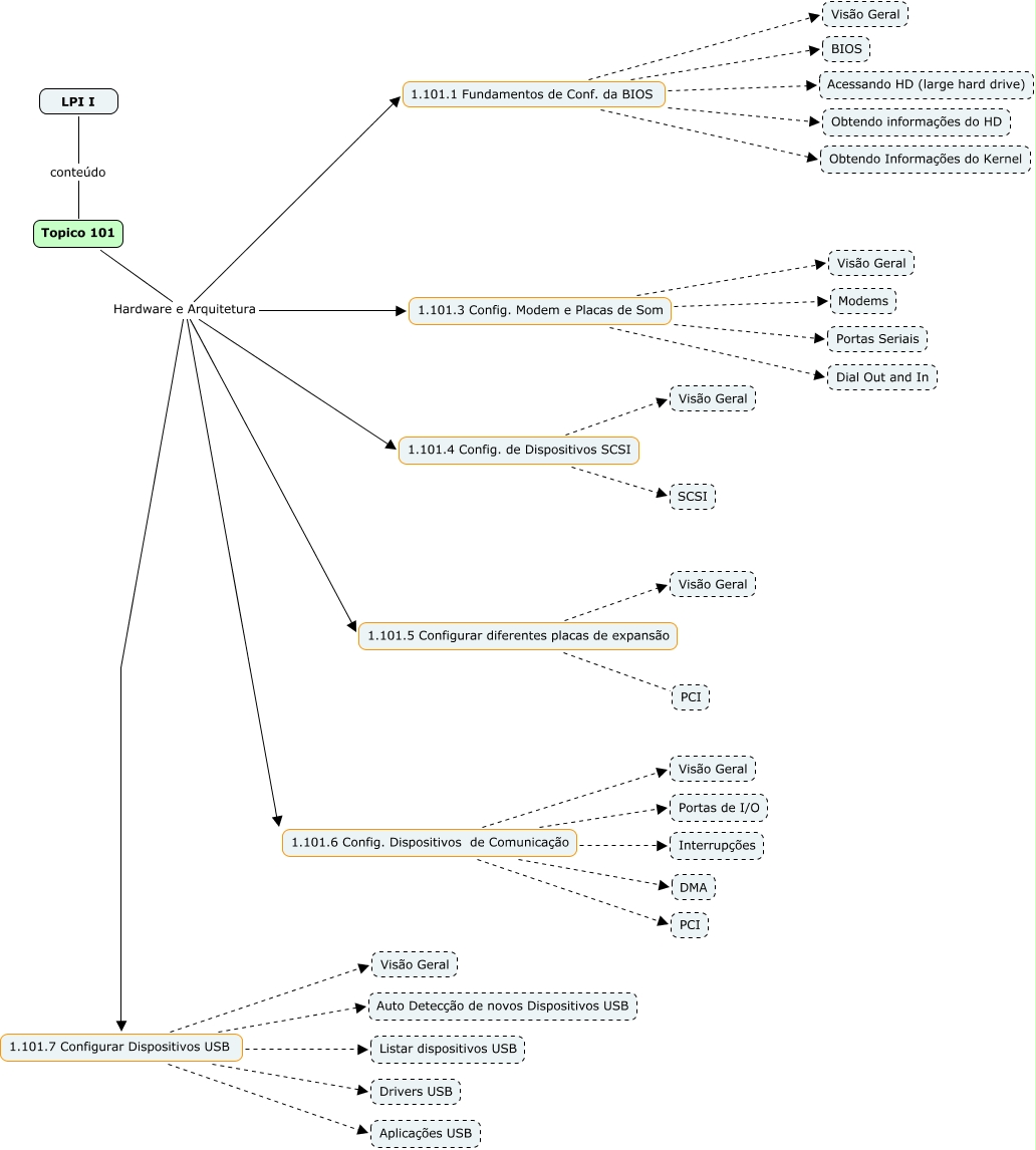
Esse mapa conceitual, produzido no IHMC CmapTools, tem a informação relacionada a: LPI Nivel I Topico 101, Topico 101 Hardware e Arquitetura 1.101.5 Configurar diferentes placas de expansão, 1.101.7 Configurar Dispositivos USB Visão Geral, Topico 101 Hardware e Arquitetura 1.101.1 Fundamentos de Conf. da BIOS, 1.101.3 Config. Modem e Placas de Som Dial Out and In, Topico 101 Hardware e Arquitetura 1.101.3 Config. Modem e Placas de Som, 1.101.4 Config. de Dispositivos SCSI Visão Geral, 1.101.7 Configurar Dispositivos USB Drivers USB, 1.101.5 Configurar diferentes placas de expansão PCI, 1.101.7 Configurar Dispositivos USB Listar dispositivos USB, Topico 101 Hardware e Arquitetura 1.101.6 Config. Dispositivos de Comunicação, 1.101.6 Config. Dispositivos de Comunicação PCI, 1.101.1 Fundamentos de Conf. da BIOS Obtendo Informações do Kernel, 1.101.1 Fundamentos de Conf. da BIOS BIOS, 1.101.1 Fundamentos de Conf. da BIOS Obtendo informações do HD, 1.101.7 Configurar Dispositivos USB Auto Detecção de novos Dispositivos USB, 1.101.5 Configurar diferentes placas de expansão Visão Geral, 1.101.1 Fundamentos de Conf. da BIOS Visão Geral, LPI I conteúdo Topico 101, 1.101.6 Config. Dispositivos de Comunicação Visão Geral, 1.101.4 Config. de Dispositivos SCSI SCSI