Warning:
JavaScript is turned OFF. None of the links on this page will work until it is reactivated.
If you need help turning JavaScript On, click here.
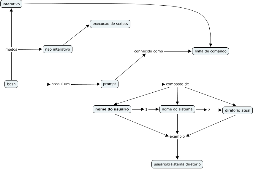
Esse mapa conceitual, produzido no IHMC CmapTools, tem a informação relacionada a: 01. bash, prompt composto de nome do usuario, prompt conhecido como linha de comando, interativo linha de comando, bash modos interativo, nao interativo execucao de scripts, prompt composto de diretorio atual, nome do sistema exemplo usuario@sistema diretorio, nome do sistema 2 diretorio atual, diretorio atual exemplo usuario@sistema diretorio, prompt composto de nome do sistema, bash modos nao interativo, nome do usuario exemplo usuario@sistema diretorio, nome do usuario 1 nome do sistema, bash possui um prompt