Warning:
JavaScript is turned OFF. None of the links on this page will work until it is reactivated.
If you need help turning JavaScript On, click here.
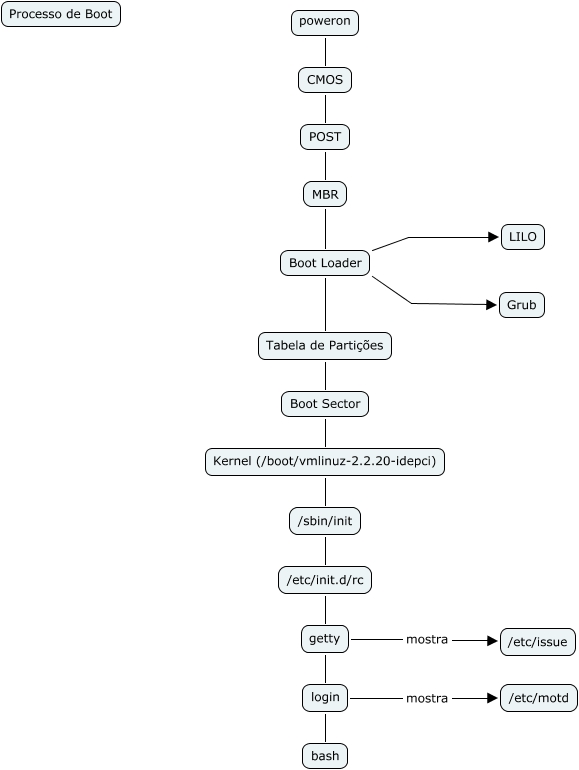
Esse mapa conceitual, produzido no IHMC CmapTools, tem a informação relacionada a: 01. Boot Detalhado, Boot Sector Kernel (/boot/vmlinuz-2.2.20-idepci), login bash, /sbin/init /etc/init.d/rc, /etc/init.d/rc getty, Tabela de Partições Boot Sector, Boot Loader Grub, getty mostra /etc/issue, Kernel (/boot/vmlinuz-2.2.20-idepci) /sbin/init, Boot Loader LILO, CMOS POST, login mostra /etc/motd, POST MBR, getty login, MBR Boot Loader, Boot Loader Tabela de Partições, poweron CMOS