Warning:
JavaScript is turned OFF. None of the links on this page will work until it is reactivated.
If you need help turning JavaScript On, click here.
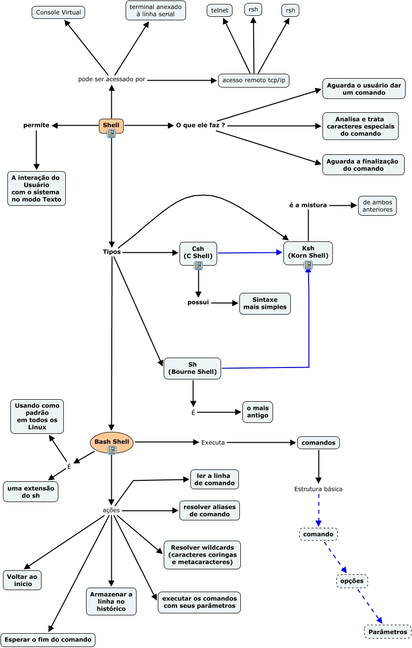
Esse mapa conceitual, produzido no IHMC CmapTools, tem a informação relacionada a: 00. Shell Conceitos, comandos Estrutura básica comando, Shell permite A interação do Usuário com o sistema no modo Texto, acesso remoto tcp/ip telnet, Shell pode ser acessado por terminal anexado à linha serial, Shell pode ser acessado por Console Virtual, Shell Tipos Ksh (Korn Shell), Shell O que ele faz ? Aguarda o usuário dar um comando, Sh (Bourne Shell) É o mais antigo, acesso remoto tcp/ip rsh, Bash Shell Executa comandos, acesso remoto tcp/ip rsh, Bash Shell ações Voltar ao inicio, Bash Shell ações resolver aliases de comando, Csh (C Shell) Ksh (Korn Shell), Shell Tipos Sh (Bourne Shell), Shell pode ser acessado por acesso remoto tcp/ip, Sh (Bourne Shell) Ksh (Korn Shell), Bash Shell ações executar os comandos com seus parâmetros, opções Parâmetros, Csh (C Shell) possui Sintaxe mais simples