Warning:
JavaScript is turned OFF. None of the links on this page will work until it is reactivated.
If you need help turning JavaScript On, click here.
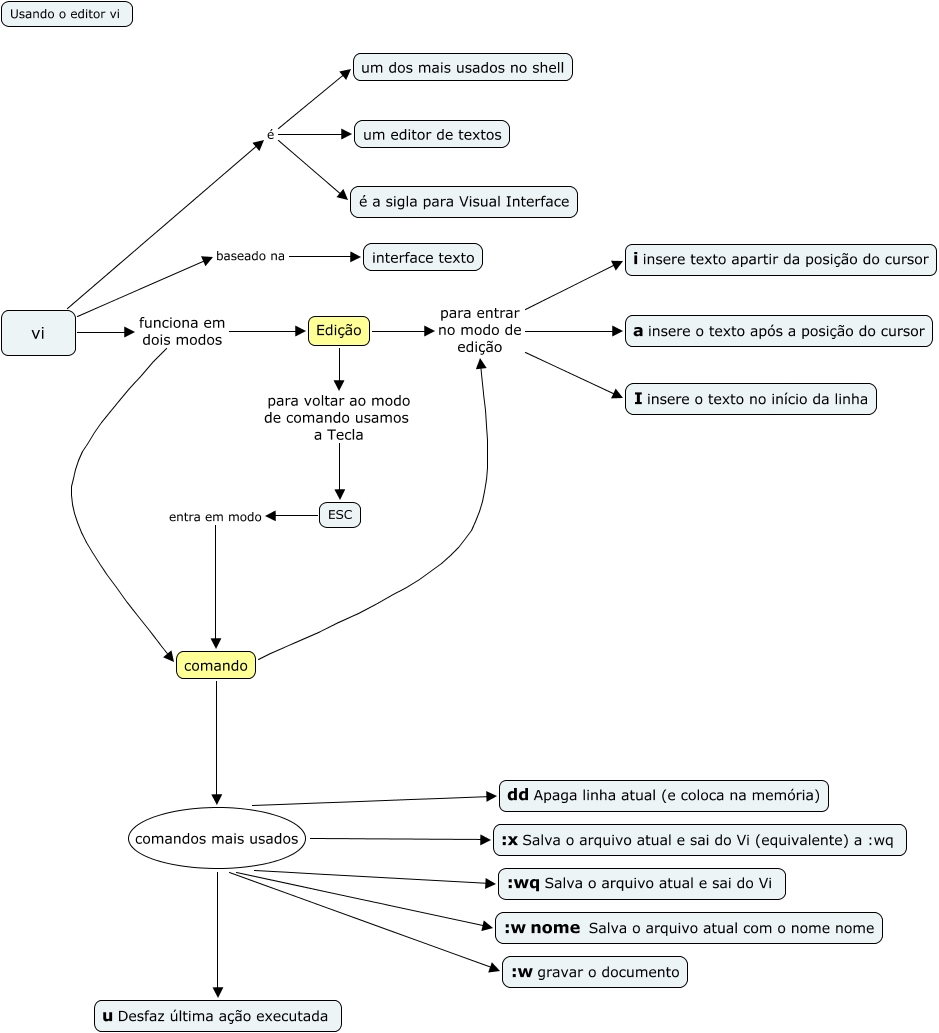
Esse mapa conceitual, produzido no IHMC CmapTools, tem a informação relacionada a: Usando o VI Basico, vi funciona em dois modos Edição, comando comandos mais usados :w gravar o documento, comando para entrar no modo de edição I insere o texto no início da linha, comando comandos mais usados u Desfaz última ação executada, vi funciona em dois modos comando, comando comandos mais usados :w nome Salva o arquivo atual com o nome nome, comando para entrar no modo de edição i insere texto apartir da posição do cursor, ESC entra em modo comando, Edição para entrar no modo de edição a insere o texto após a posição do cursor, vi baseado na interface texto, Edição para entrar no modo de edição i insere texto apartir da posição do cursor, vi é um editor de textos, comando para entrar no modo de edição a insere o texto após a posição do cursor, comando comandos mais usados dd Apaga linha atual (e coloca na memória), vi é um dos mais usados no shell, vi é é a sigla para Visual Interface, Edição para voltar ao modo de comando usamos a Tecla ESC, comando comandos mais usados :x Salva o arquivo atual e sai do Vi (equivalente) a :wq, comando comandos mais usados :wq Salva o arquivo atual e sai do Vi, Edição para entrar no modo de edição I insere o texto no início da linha