Warning:
JavaScript is turned OFF. None of the links on this page will work until it is reactivated.
If you need help turning JavaScript On, click here.
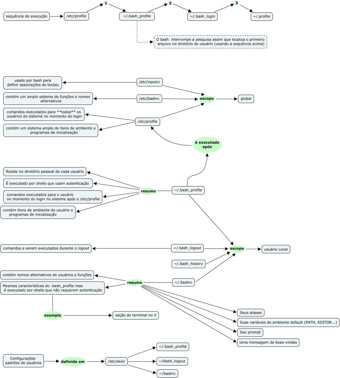
Esse mapa conceitual, produzido no IHMC CmapTools, tem a informação relacionada a: 01. Configuracoes do BASH, ~/.bash_login 3 ~/.profile, ~/.bash_profile resumo comandos executados para o usuário no momento do login no sistema após o /etc/profile, ~/.bash_profile escopo usuário Local, /etc/skel/ ~/bashrc, /etc/skel/ ~/bash_logout, ~/.bashrc resumo Uma mensagem de boas-vindas, ~/.bashrc resumo Mesmas características do .bash_profile mas é executado por shells que não requerem autenticação, ~/.bash_profile O bash interrompe a pesquisa assim que localiza o primeiro arquivo no diretório do usuário (usando a sequência acima), ~/.bash_profile resumo É executado por shells que usam autenticação, ~/.bash_logout comandos a serem executados durante o logout, /etc/profile comandos executados para **todos** os usuários do sistema no momento do login, ~/.bash_history escopo usuário Local, /etc/skel/ ~/.bash_profile, ~/.bash_profile resumo contém itens de ambiente do usuário e programas de inicialização, ~/.bash_profile é executado após /etc/profile, ~/.bashrc resumo Seus aliases, /etc/profile contém um sistema amplo de itens de ambiente e programas de inicialização, ~/.bash_profile 2 ~/.bash_login, sequência de execução /etc/profile, ~/.bash_logout escopo usuário Local