Warning:
JavaScript is turned OFF. None of the links on this page will work until it is reactivated.
If you need help turning JavaScript On, click here.
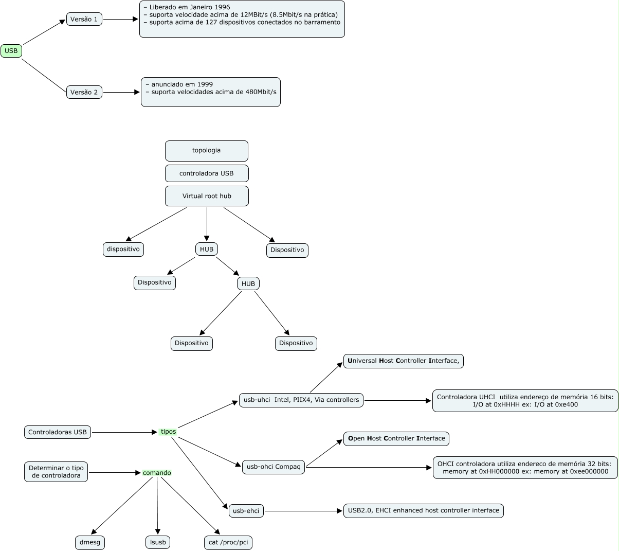
Esse mapa conceitual, produzido no IHMC CmapTools, tem a informação relacionada a: 03. USB Arquitetura, USB Versão 1, usb-ehci USB2.0, EHCI enhanced host controller interface, usb-uhci Intel, PIIX4, Via controllers Universal Host Controller Interface,, Virtual root hub Dispositivo, USB Versão 2, HUB HUB, usb-ohci Compaq OHCI controladora utiliza endereco de memória 32 bits: memory at 0xHH000000 ex: memory at 0xee000000, HUB Dispositivo, HUB Dispositivo, Versão 1 – Liberado em Janeiro 1996 – suporta velocidade acima de 12MBit/s (8.5Mbit/s na prática) – suporta acima de 127 dispositivos conectados no barramento, Versão 2 – anunciado em 1999 – suporta velocidades acima de 480Mbit/s, Virtual root hub dispositivo, HUB Dispositivo, Determinar o tipo de controladora comando cat /proc/pci, usb-ohci Compaq Open Host Controller Interface, Controladoras USB tipos usb-ehci, Determinar o tipo de controladora comando dmesg, usb-uhci Intel, PIIX4, Via controllers Controladora UHCI utiliza endereço de memória 16 bits: I/O at 0xHHHH ex: I/O at 0xe400, Controladoras USB tipos usb-ohci Compaq, Virtual root hub HUB