Warning:
JavaScript is turned OFF. None of the links on this page will work until it is reactivated.
If you need help turning JavaScript On, click here.
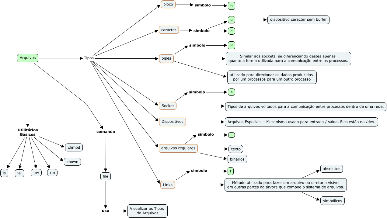
Esse mapa conceitual, produzido no IHMC CmapTools, tem a informação relacionada a: 01. Tipos de Arquivos, Arquivos Tipos pipes, Arquivos Utilitários Básicos chmod, Arquivos Utilitários Básicos chown, Arquivos Utilitários Básicos ls, Arquivos Tipos Links, pipes utilizado para direcionar os dados produzidos por um processos para um outro processo, Links simbolo l, Método utilizado para fazer um arquivo ou diretório visível em outras partes da árvore que compoe o sistema de arquivos. absolutos, Arquivos Tipos bloco, Arquivos Utilitários Básicos cp, file uso Visualizar os Tipos de Arquivos, Arquivos Tipos Socket, pipes simbolo p, Dispositivos Arquivos Especiais – Mecanismo usado para entrada / saída. Eles estão no /dev., Socket simbolo s, Arquivos Tipos caracter, arquivos regulares binários, caracter simbolo c, Arquivos comando file, bloco simbolo b