Warning:
JavaScript is turned OFF. None of the links on this page will work until it is reactivated.
If you need help turning JavaScript On, click here.
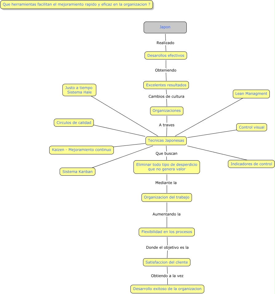
Este Cmap, tiene información relacionada con: Cesar Ocampo - Tecnicas Japonesas, Tecnicas Japonesas ???? Sistema Kanban, Tecnicas Japonesas ???? Kaizen - Mejoramiento continuo, Tecnicas Japonesas ???? Sistema Kanban, Tecnicas Japonesas ???? Lean Managment, Japon Realizado Desarollos efectivos, Eliminar todo tipo de desperdicio que no genera valor Mediante la Organizacion del trabajo, Organizaciones A traves Tecnicas Japonesas, Excelentes resultados Cambios de cultura Organizaciones, Flexibilidad en los procesos Donde el objetivo es la Satisfaccion del cliente, Tecnicas Japonesas ???? Indicadores de control, Tecnicas Japonesas ???? Sistema Kanban, Tecnicas Japonesas Que buscan Eliminar todo tipo de desperdicio que no genera valor, Desarollos efectivos Obteniendo Excelentes resultados, Tecnicas Japonesas ???? Circulos de calidad, Organizacion del trabajo Aumentando la Flexibilidad en los procesos, Satisfaccion del cliente Obtiendo a la vez Desarrollo exitoso de la organizacion, Tecnicas Japonesas ???? Justo a tiempo Sistema Hale, Tecnicas Japonesas ???? Control visual, Tecnicas Japonesas ???? Kaizen - Mejoramiento continuo