Warning:
JavaScript is turned OFF. None of the links on this page will work until it is reactivated.
If you need help turning JavaScript On, click here.
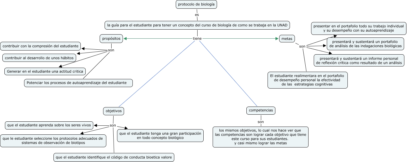
Este Cmap, tiene información relacionada con: biologia, competencias son los mismos objetivos, lo cual nos hace ver que las competencias son lograr cada objetivo que tiene este curso para sus estudiantes. y casi mismo lograr las metas, la guía para el estudiante para tener un concepto del curso de biología de como se trabaja en la UNAD tiene propósitos, propósitos son Potenciar los procesos de autoaprendizaje del estudiante, objetivos son que el estudiante tenga una gran participación en todo concepto biológico, propósitos son contribuir con la compresión del estudiante, propósitos son Generar en el estudiante una actitud critica, objetivos son que el estudiante aprenda sobre los seres vivos, objetivos tiene metas, protocolo de biología es la guía para el estudiante para tener un concepto del curso de biología de como se trabaja en la UNAD, la guía para el estudiante para tener un concepto del curso de biología de como se trabaja en la UNAD tiene metas, propósitos son contribuir al desarrollo de unos hábitos, metas son presentar en el portafolio todo su trabajo individual y su desempeño con su autoaprendizaje, metas son El estudiante realimentara en el portafolio de desempeño personal la efectividad de las estrategias cognitivas, objetivos son que el estudiante identifique el código de conducta bioetica valore, objetivos son que le estudiante seleccione los protocolos adecuados de sistemas de observación de biotipos, la guía para el estudiante para tener un concepto del curso de biología de como se trabaja en la UNAD tiene competencias, objetivos tiene propósitos, objetivos tiene competencias, metas son presentará y sustentará un informe personal de reflexión crítica como resultado de un análisis, metas son presentará y sustentará un portafolio de análisis de las indagaciones biológicas