Warning:
JavaScript is turned OFF. None of the links on this page will work until it is reactivated.
If you need help turning JavaScript On, click here.
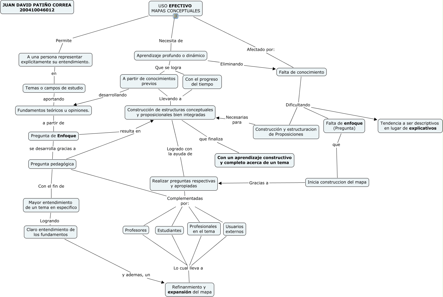
Este Cmap, tiene información relacionada con: Mapas Conceptuales, Pregunta pedagógica Complementadas por: Estudiantes, Realizar preguntas respectivas y apropiadas Complementadas por: Profesionales en el tema, Pregunta pedagógica Con el fin de Mayor entendimiento de un tema en especifico, Falta de conocimiento Dificultando Construcción y estructuracion de Proposiciones, Pregunta pedagógica Complementadas por: Profesionales en el tema, Fundamentos teóricos u opiniones. a partir de Pregunta de Enfoque, Pregunta pedagógica resulta en Construcción de estructuras conceptuales y proposicionales bien integradas, Construcción de estructuras conceptuales y proposicionales bien integradas que finaliza Con un aprendizaje constructivo y completo acerca de un tema, Temas o campos de estudio aportando Fundamentos teóricos u opiniones., USO EFECTIVO MAPAS CONCEPTUALES Afectado por: Falta de conocimiento, Falta de conocimiento Dificultando Falta de enfoque (Pregunta), Construcción y estructuracion de Proposiciones Necesarias para Construcción de estructuras conceptuales y proposicionales bien integradas, Con el progreso del tiempo Llevando a Construcción de estructuras conceptuales y proposicionales bien integradas, Realizar preguntas respectivas y apropiadas Complementadas por: Estudiantes, Estudiantes Lo cual lleva a Refinanmiento y expansión del mapa, Falta de conocimiento Dificultando Tendencia a ser descriptivos en lugar de explicativos, Profesores Lo cual lleva a Refinanmiento y expansión del mapa, Pregunta de Enfoque resulta en Construcción de estructuras conceptuales y proposicionales bien integradas, A partir de conocimientos previos desarrollando Fundamentos teóricos u opiniones., Usuarios externos Lo cual lleva a Refinanmiento y expansión del mapa