Warning:
JavaScript is turned OFF. None of the links on this page will work until it is reactivated.
If you need help turning JavaScript On, click here.
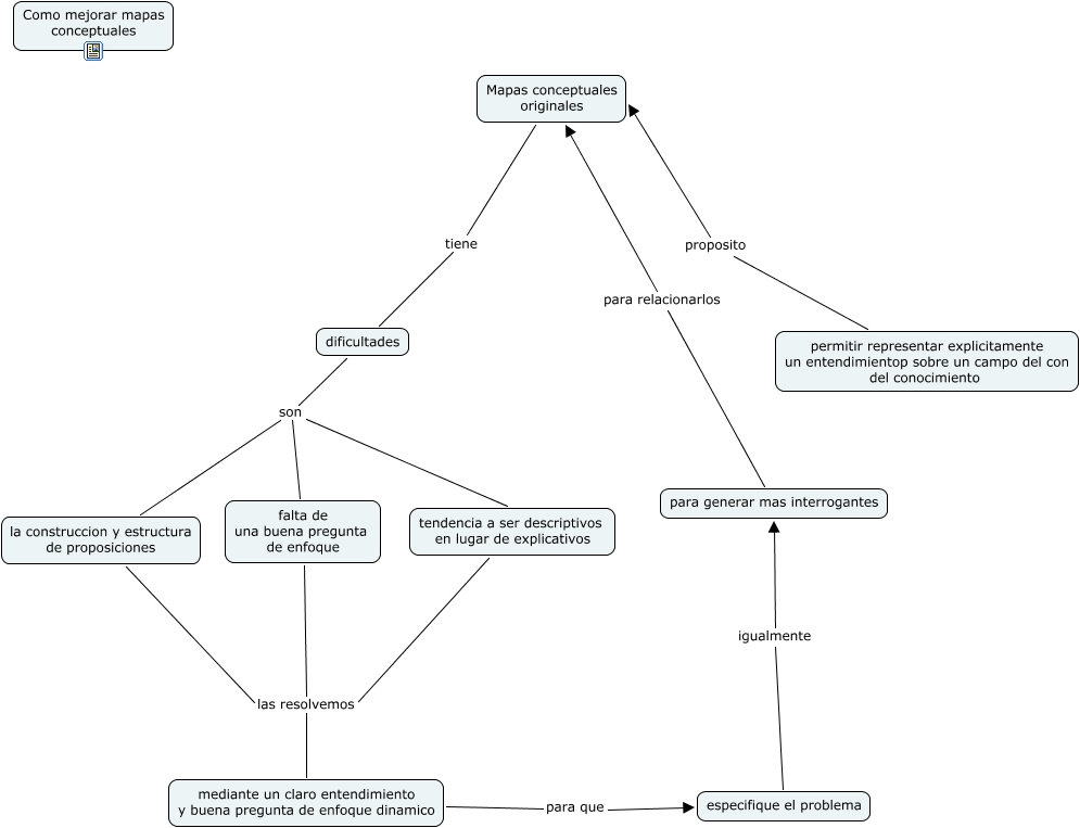
Este mapa conceptual tiene información relacionada a: mapas conceptuales, dificultades son tendencia a ser descriptivos en lugar de explicativos, permitir representar explicitamente un entendimientop sobre un campo del con del conocimiento proposito Mapas conceptuales originales, especifique el problema igualmente para generar mas interrogantes, Mapas conceptuales originales tiene dificultades, la construccion y estructura de proposiciones las resolvemos mediante un claro entendimiento y buena pregunta de enfoque dinamico, falta de una buena pregunta de enfoque las resolvemos mediante un claro entendimiento y buena pregunta de enfoque dinamico, mediante un claro entendimiento y buena pregunta de enfoque dinamico para que especifique el problema, dificultades son falta de una buena pregunta de enfoque, dificultades son la construccion y estructura de proposiciones, tendencia a ser descriptivos en lugar de explicativos las resolvemos mediante un claro entendimiento y buena pregunta de enfoque dinamico, para generar mas interrogantes para relacionarlos Mapas conceptuales originales