Warning:
JavaScript is turned OFF. None of the links on this page will work until it is reactivated.
If you need help turning JavaScript On, click here.
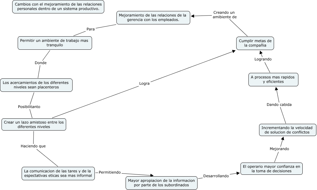
Este Cmap, tiene información relacionada con: MBWA, Permitir un ambiente de trabajo mas tranquilo Donde Los acercamientos de los diferentes niveles sean placenteros, A procesos mas rapidos y eficientes Logrando Cumplir metas de la compañia, El operario mayor confianza en la toma de decisiones Mejorando Incrementando la velocidad de solucion de conflictos, Crear un lazo amistoso entre los diferentes niveles Logra Cumplir metas de la compañia, Crear un lazo amistoso entre los diferentes niveles Haciendo que La comunicacion de las tares y de la espectativas eticas sea mas informal, Mayor apropiacion de la informacion por parte de los subordinados Desarrollando El operario mayor confianza en la toma de decisiones, La comunicacion de las tares y de la espectativas eticas sea mas informal Permitiendo Mayor apropiacion de la informacion por parte de los subordinados, Cumplir metas de la compañia Creando un amibiente de Mejoramiento de las relaciones de la gerencia con los empleados., Mejoramiento de las relaciones de la gerencia con los empleados. Para Permitir un ambiente de trabajo mas tranquilo, Incrementando la velocidad de solucion de conflictos Dando cabida A procesos mas rapidos y eficientes, Los acercamientos de los diferentes niveles sean placenteros Posibilitanto Crear un lazo amistoso entre los diferentes niveles