Warning:
JavaScript is turned OFF. None of the links on this page will work until it is reactivated.
If you need help turning JavaScript On, click here.
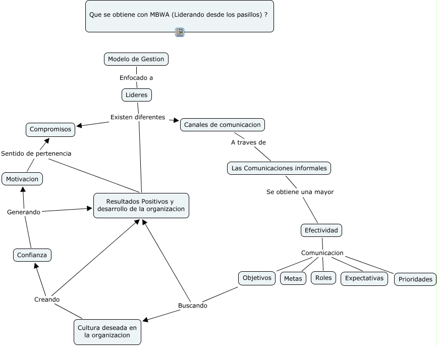
Este Cmap, tiene información relacionada con: MBWA, Las Comunicaciones informales Se obtiene una mayor Efectividad, Efectividad Comunicacion Metas, Objetivos Buscando Cultura deseada en la organizacion, Modelo de Gestion Enfocado a Lideres, Lideres Existen diferentes Compromisos, Confianza Generando Resultados Positivos y desarrollo de la organizacion, Efectividad Comunicacion Roles, Cultura deseada en la organizacion Creando Resultados Positivos y desarrollo de la organizacion, Efectividad Comunicacion Expectativas, Efectividad Comunicacion Objetivos, Motivacion Sentido de pertenencia Resultados Positivos y desarrollo de la organizacion, Motivacion Sentido de pertenencia Compromisos, Cultura deseada en la organizacion Creando Confianza, Objetivos Buscando Resultados Positivos y desarrollo de la organizacion, Efectividad Comunicacion Prioridades, Canales de comunicacion A traves de Las Comunicaciones informales, Lideres Existen diferentes Resultados Positivos y desarrollo de la organizacion, Confianza Generando Motivacion, Lideres Existen diferentes Canales de comunicacion