Warning:
JavaScript is turned OFF. None of the links on this page will work until it is reactivated.
If you need help turning JavaScript On, click here.
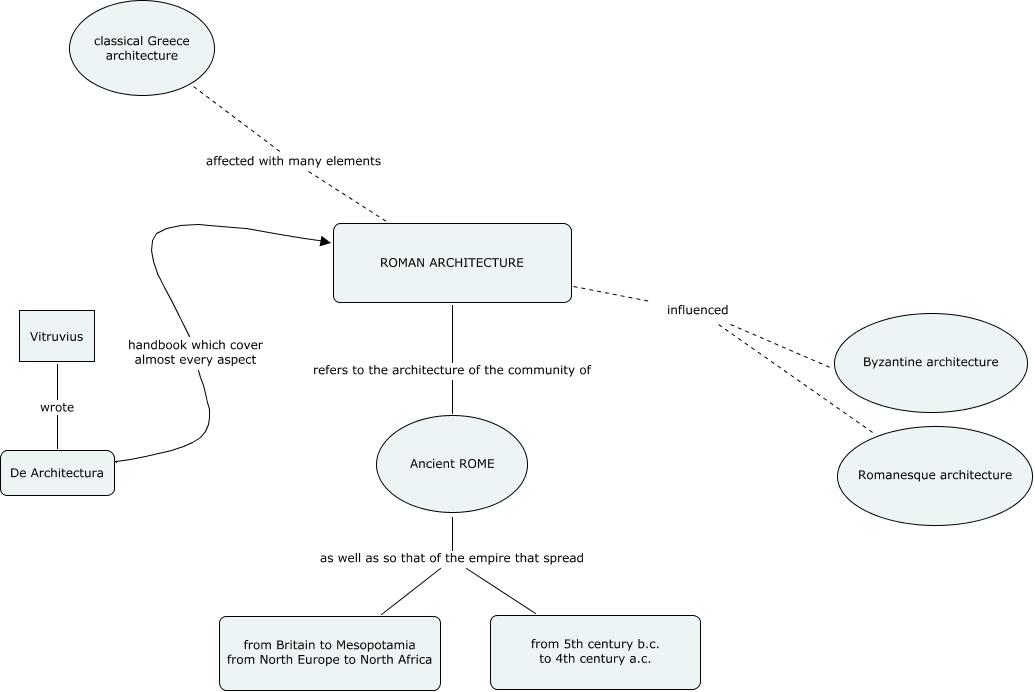
Questa Cmap, creata con IHMC CmapTools, contiene informazioni relative a: Roman Architecture 1, ROMAN ARCHITECTURE influenced Romanesque architecture, ROMAN ARCHITECTURE influenced Byzantine architecture, Vitruvius wrote De Architectura, classical Greece architecture affected with many elements ROMAN ARCHITECTURE, ROMAN ARCHITECTURE refers to the architecture of the community of Ancient ROME, Ancient ROME as well as so that of the empire that spread from Britain to Mesopotamia from North Europe to North Africa, De Architectura handbook which cover almost every aspect ROMAN ARCHITECTURE, Ancient ROME as well as so that of the empire that spread from 5th century b.c. to 4th century a.c.