Warning:
JavaScript is turned OFF. None of the links on this page will work until it is reactivated.
If you need help turning JavaScript On, click here.
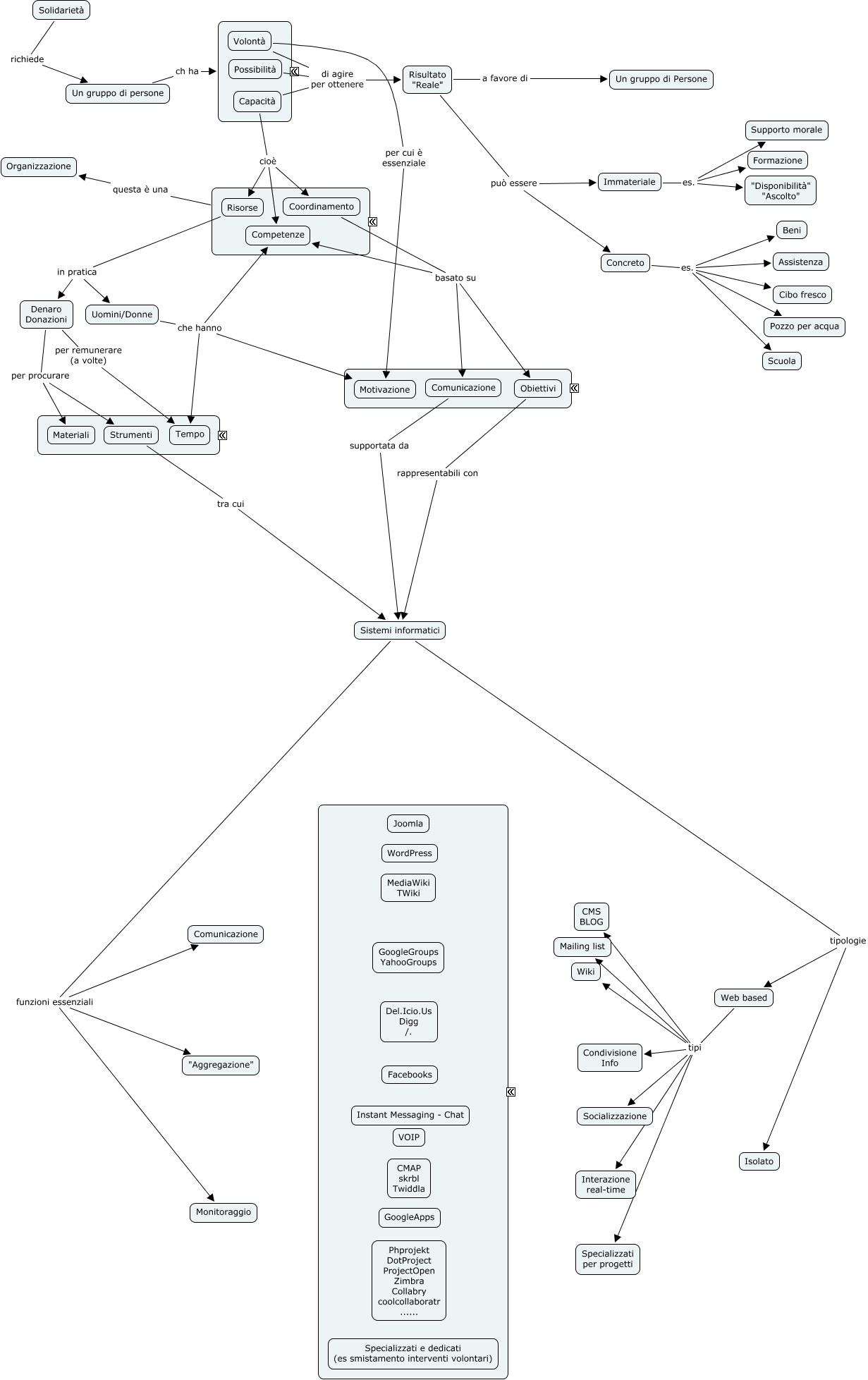
Questa Cmap, creata con IHMC CmapTools, contiene informazioni relative a: Analisi iniziale 3, Web based tipi Mailing list, Coordinamento basato su Competenze, Web based tipi CMS BLOG, Un gruppo di persone ch ha ????, Risultato "Reale" a favore di Un gruppo di Persone, Sistemi informatici tipologie Isolato, Capacità cioè Coordinamento, Sistemi informatici funzioni essenziali Comunicazione, Risultato "Reale" può essere Immateriale, Solidarietà richiede Un gruppo di persone, Capacità cioè Competenze, Risultato "Reale" può essere Concreto, Coordinamento basato su Comunicazione, Volontà per cui è essenziale Motivazione, Immateriale es. "Disponibilità" "Ascolto", Web based tipi Socializzazione, Coordinamento basato su Obiettivi, Denaro Donazioni per remunerare (a volte) Tempo, Web based tipi Condivisione Info, Denaro Donazioni per procurare Materiali