Warning:
JavaScript is turned OFF. None of the links on this page will work until it is reactivated.
If you need help turning JavaScript On, click here.
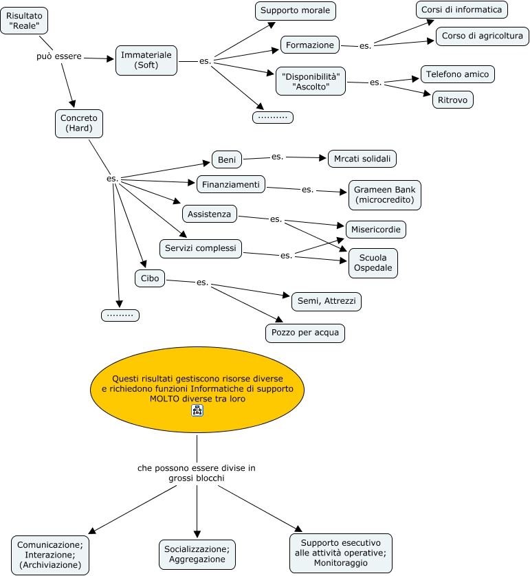
Questa Cmap, creata con IHMC CmapTools, contiene informazioni relative a: 3 Funzioni, Immateriale (Soft) es. "Disponibilità" "Ascolto", Assistenza es. Scuola Ospedale, Finanziamenti es. Grameen Bank (microcredito), Concreto (Hard) es. Cibo, Concreto (Hard) es. Servizi complessi, Risultato "Reale" può essere Concreto (Hard), Cibo es. Semi, Attrezzi, Formazione es. Corsi di informatica, "Disponibilità" "Ascolto" es. Telefono amico, Immateriale (Soft) es. .........., Concreto (Hard) es. Assistenza, Servizi complessi es. Misericordie, Beni es. Mrcati solidali, Formazione es. Corso di agricoltura, Servizi complessi es. Scuola Ospedale, Questi risultati gestiscono risorse diverse e richiedono funzioni Informatiche di supporto MOLTO diverse tra loro che possono essere divise in grossi blocchi Supporto esecutivo alle attività operative; Monitoraggio, Immateriale (Soft) es. Formazione, Questi risultati gestiscono risorse diverse e richiedono funzioni Informatiche di supporto MOLTO diverse tra loro che possono essere divise in grossi blocchi Socializzazione; Aggregazione, Concreto (Hard) es. ........., Concreto (Hard) es. Finanziamenti