Warning:
JavaScript is turned OFF. None of the links on this page will work until it is reactivated.
If you need help turning JavaScript On, click here.
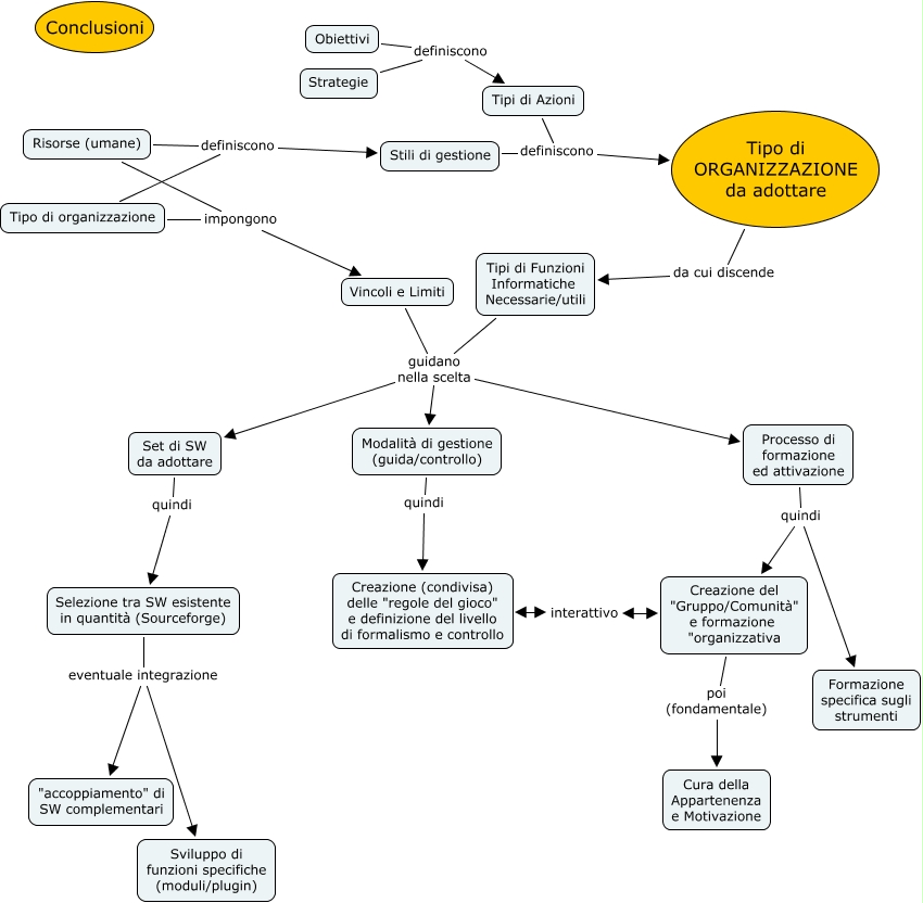
Questa Cmap, creata con IHMC CmapTools, contiene informazioni relative a: 5 conclusioni, Processo di formazione ed attivazione quindi Formazione specifica sugli strumenti, Tipi di Azioni definiscono Tipo di ORGANIZZAZIONE da adottare, Selezione tra SW esistente in quantità (Sourceforge) eventuale integrazione Sviluppo di funzioni specifiche (moduli/plugin), Tipi di Funzioni Informatiche Necessarie/utili guidano nella scelta Set di SW da adottare, Tipo di organizzazione definiscono Stili di gestione, Vincoli e Limiti guidano nella scelta Modalità di gestione (guida/controllo), Obiettivi definiscono Tipi di Azioni, Tipo di organizzazione impongono Vincoli e Limiti, Creazione del "Gruppo/Comunità" e formazione "organizzativa poi (fondamentale) Cura della Appartenenza e Motivazione, Creazione (condivisa) delle "regole del gioco" e definizione del livello di formalismo e controllo interattivo Creazione del "Gruppo/Comunità" e formazione "organizzativa, Risorse (umane) impongono Vincoli e Limiti, Tipi di Funzioni Informatiche Necessarie/utili guidano nella scelta Modalità di gestione (guida/controllo), Vincoli e Limiti guidano nella scelta Processo di formazione ed attivazione, Modalità di gestione (guida/controllo) quindi Creazione (condivisa) delle "regole del gioco" e definizione del livello di formalismo e controllo, Tipi di Funzioni Informatiche Necessarie/utili guidano nella scelta Processo di formazione ed attivazione, Tipo di ORGANIZZAZIONE da adottare da cui discende Tipi di Funzioni Informatiche Necessarie/utili, Vincoli e Limiti guidano nella scelta Set di SW da adottare, Set di SW da adottare quindi Selezione tra SW esistente in quantità (Sourceforge), Strategie definiscono Tipi di Azioni, Processo di formazione ed attivazione quindi Creazione del "Gruppo/Comunità" e formazione "organizzativa