Warning:
JavaScript is turned OFF. None of the links on this page will work until it is reactivated.
If you need help turning JavaScript On, click here.
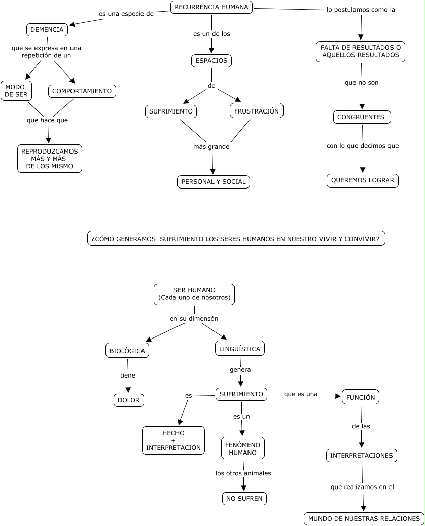
Este Cmap, tiene información relacionada con: Recurrencia Humana, SER HUMANO (Cada uno de nosotros) en su dimensón BIOLÒGICA, SUFRIMIENTO es HECHO + INTERPRETACIÓN, ESPACIOS de FRUSTRACIÓN, COMPORTAMIENTO que hace que REPRODUZCAMOS MÁS Y MÁS DE LOS MISMO, INTERPRETACIONES que realizamos en el MUNDO DE NUESTRAS RELACIONES, FUNCIÓN de las INTERPRETACIONES, SUFRIMIENTO más grande PERSONAL Y SOCIAL, DEMENCIA que se expresa en una repetición de un MODO DE SER, SUFRIMIENTO que es una FUNCIÓN, SER HUMANO (Cada uno de nosotros) en su dimensón LINGUÍSTICA, SUFRIMIENTO es un FENÓMENO HUMANO, ESPACIOS de SUFRIMIENTO, FALTA DE RESULTADOS O AQUELLOS RESULTADOS que no son CONGRUENTES, FRUSTRACIÓN más grande PERSONAL Y SOCIAL, RECURRENCIA HUMANA es un de los ESPACIOS, DEMENCIA que se expresa en una repetición de un COMPORTAMIENTO, RECURRENCIA HUMANA es una especie de DEMENCIA, LINGUÍSTICA genera SUFRIMIENTO, BIOLÒGICA tiene DOLOR, CONGRUENTES con lo que decimos que QUEREMOS LOGRAR