Warning:
JavaScript is turned OFF. None of the links on this page will work until it is reactivated.
If you need help turning JavaScript On, click here.
The Concept Map you are trying to access has information related to:
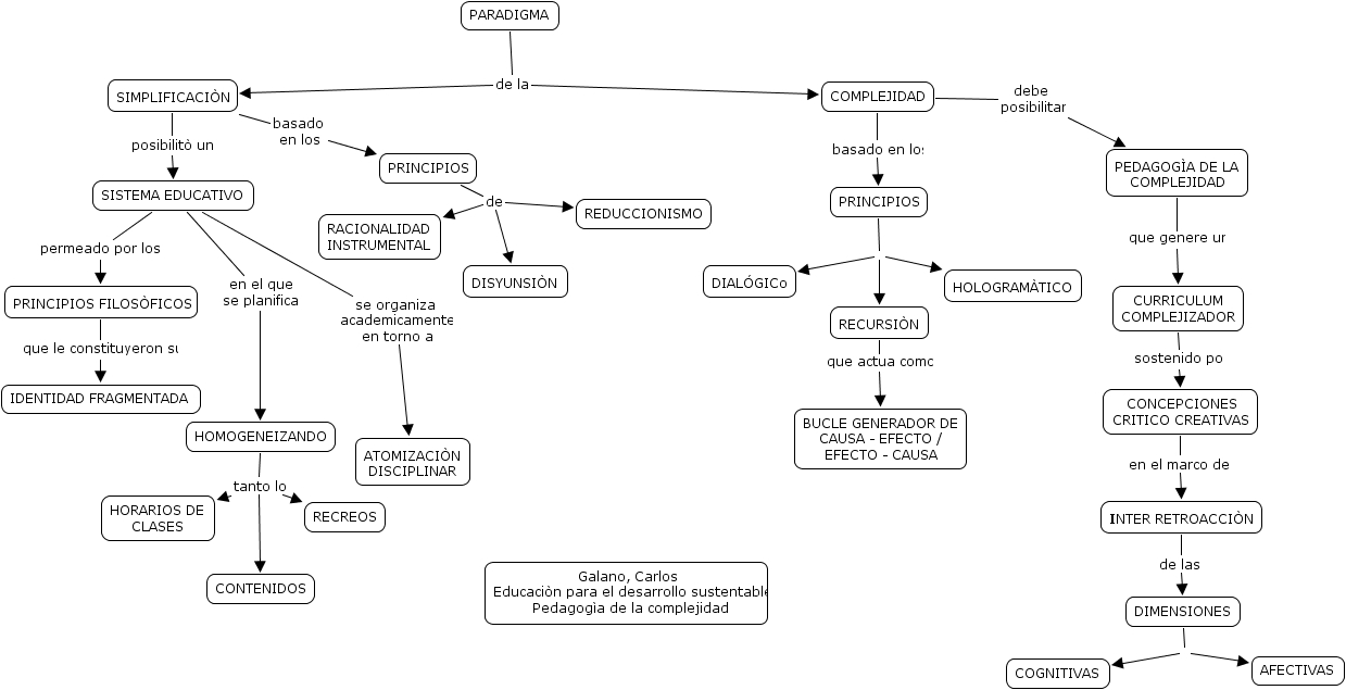
pedagog�a de la complejidad, curriculum complejizador, sistema educativo, principios filos�ficos, paradigma, afectivas, contenidos, hologram�tico, cognitivas, concepciones critico creativas, racionalidad instrumental, dimensiones, atomizaci�n disciplinar, identidad fragmentada, homogeneizando, principios, bucle generador de causa - efecto efecto - causa, recreos, simplificaci�n, recursi�n, galano, carlos educaci�n para el desarrollo sustentable pedagog�a de la complejidad, reduccionismo, complejidad, disyunsi�n, pedagog�a de la complejidad, dial�gico, inter retroacci�n, horarios de clases, principios