Warning:
JavaScript is turned OFF. None of the links on this page will work until it is reactivated.
If you need help turning JavaScript On, click here.
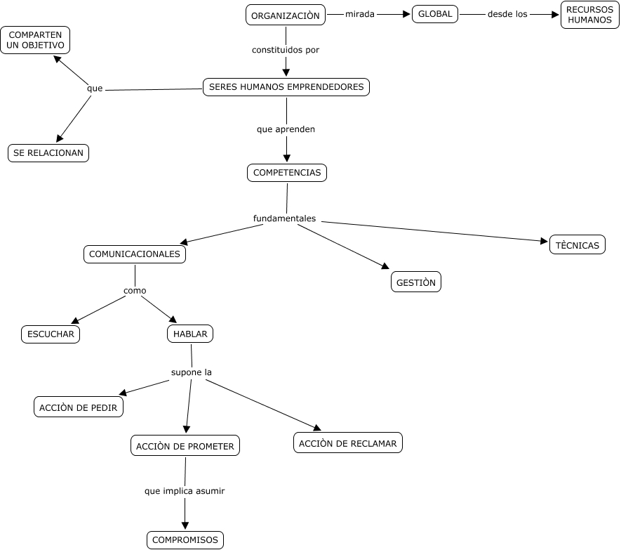
The Concept Map you are trying to access has information related to:
ORGANIZACIÒN, COMUNICACIONALES como HABLAR, ACCIÒN DE PROMETER que implica asumir COMPROMISOS, HABLAR supone la ACCIÒN DE RECLAMAR, ORGANIZACIÒN constituidos por SERES HUMANOS EMPRENDEDORES, SERES HUMANOS EMPRENDEDORES que COMPARTEN UN OBJETIVO, GLOBAL desde los RECURSOS HUMANOS, HABLAR supone la ACCIÒN DE PROMETER, SERES HUMANOS EMPRENDEDORES que SE RELACIONAN, COMPETENCIAS fundamentales TÈCNICAS, COMPETENCIAS fundamentales COMUNICACIONALES