Warning:
JavaScript is turned OFF. None of the links on this page will work until it is reactivated.
If you need help turning JavaScript On, click here.
The Concept Map you are trying to access has information related to:
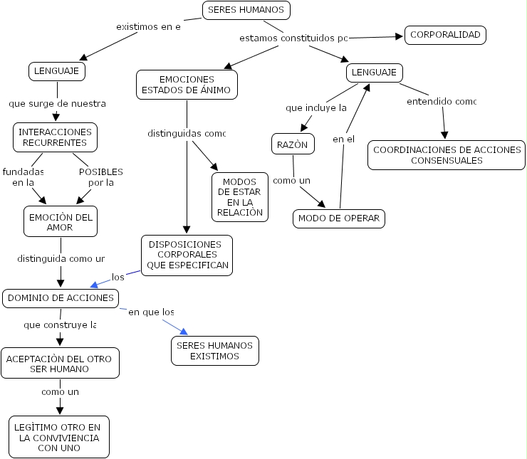
seres humanos, emociones estados de �nimo, interacciones recurrentes, modo de operar, seres humanos existimos, leg�timo otro en la conviviencia con uno, seres humanos, dominio de acciones, raz�n, emoci�n del amor, lenguaje, modos de estar en la relaci�n, disposiciones corporales que especifican, coordinaciones de acciones consensuales, corporalidad, lenguaje, aceptaci�n del otro ser humano