Warning:
JavaScript is turned OFF. None of the links on this page will work until it is reactivated.
If you need help turning JavaScript On, click here.
The Concept Map you are trying to access has information related to:
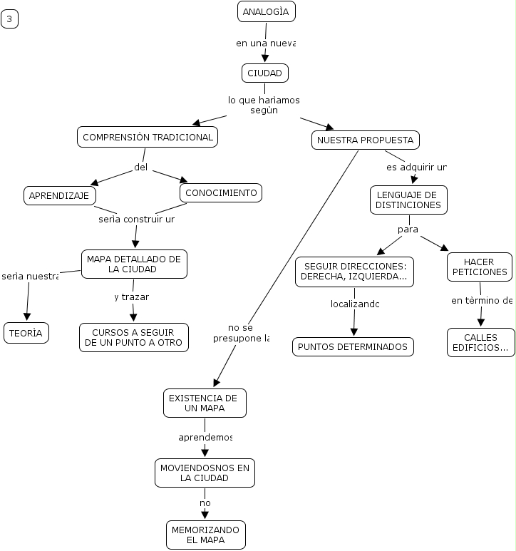
3 analog�a flores, hacer peticiones, puntos determinados, existencia de un mapa, nuestra propuesta, comprensi�n tradicional, seguir direcciones derecha, izquierda..., cursos a seguir de un punto a otro, mapa detallado de la ciudad , ciudad, conocimiento, analog�a, teor�a, moviendosnos en la ciudad, aprendizaje, memorizando el mapa, calles edificios..., lenguaje de distinciones, 3