Warning:
JavaScript is turned OFF. None of the links on this page will work until it is reactivated.
If you need help turning JavaScript On, click here.
The Concept Map you are trying to access has information related to:
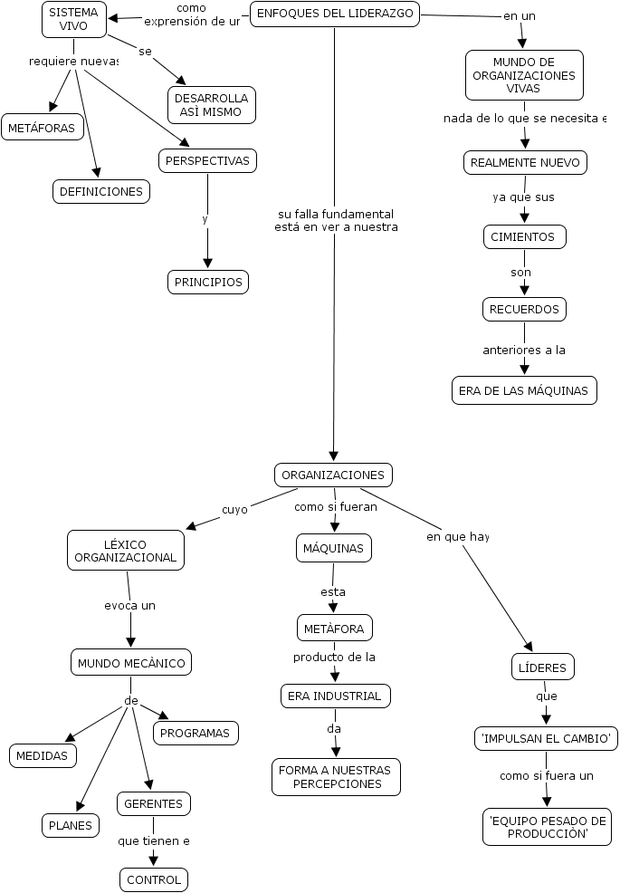
liderazgo, l�xico organizacional, recuerdos, met�fora, forma a nuestras percepciones, medidas, desarrolla as� mismo, 'equipo pesado de producci�n', planes, programas, realmente nuevo, gerentes, cimientos , perspectivas, 'impulsan el cambio', mundo mec�nico, met�foras, era industrial, definiciones, mundo de organizaciones vivas, era de las m�quinas, sistema vivo, principios, control, l�deres, enfoques del liderazgo, m�quinas, organizaciones