Warning:
JavaScript is turned OFF. None of the links on this page will work until it is reactivated.
If you need help turning JavaScript On, click here.
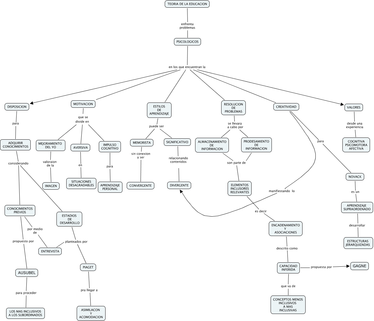
Este Cmap, tiene información relacionada con: PROBLEMAS PSICOLOGICOS, ENTREVISTA planteados por PIAGET, MEMORISTA sin conexion y ser CONVERGENTE, MEJORAMIENTO DEL YO valoraion de la IMAGEN, CREATIVIDAD para NOVACK, ALMACENAMIENTO DE INFORMACION son parte de ELEMENTOS INCLUSORES RELEVANTES, CAPACIDAD INFERIDA propuesta por GAGNE, CONOCIMIENTOS PREVIOS por medio de ENTREVISTA, DISPOSICION para ADQUIRIR CONOCIMIENTOS, CONOCIMIENTOS PREVIOS propuesto por AUSUBEL, MOTIVACION que se divide en IMPULSO COGNITIVO, ESTILOS DE APRENDIZAJE puede ser SIGNIFICATIVO, APRENDIZAJE SUPRAORDENADO desarrollar ESTRUCTURAS JERARQUIZADAS, ADQUIRIR CONOCIMIENTOS considerando CONOCIMIENTOS PREVIOS, RESOLUCION DE PROBLEMAS se llevara a cabo por PRODESAMIENTO DE INFORMACION, PSICOLOGICOS en los que encuentran la MOTIVACION, ENCADENAMIENTO Y ASOCIACIONES descrito como CAPACIDAD INFERIDA, IMPULSO COGNITIVO para APRENDIZAJE PERSONAL, AVERSIVA en SITUACIONES DESAGRADABLES, PRODESAMIENTO DE INFORMACION son parte de ELEMENTOS INCLUSORES RELEVANTES, ESTILOS DE APRENDIZAJE puede ser MEMORISTA