Warning:
JavaScript is turned OFF. None of the links on this page will work until it is reactivated.
If you need help turning JavaScript On, click here.
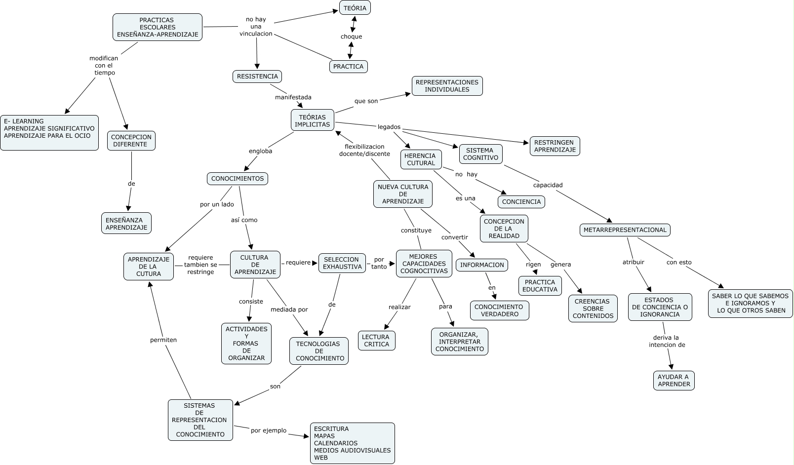
Este Cmap, tiene información relacionada con: PRACTICAS ESCOLARES, HERENCIA CUTURAL es una CONCEPCION DE LA REALIDAD, SISTEMAS DE REPRESENTACION DEL CONOCIMIENTO permiten APRENDIZAJE DE LA CUTURA, CONOCIMIENTOS por un lado APRENDIZAJE DE LA CUTURA, MEJORES CAPACIDADES COGNOCITIVAS para ORGANIZAR, INTERPRETAR CONOCIMIENTO, TEÓRIAS IMPLICITAS que son REPRESENTACIONES INDIVIDUALES, METARREPRESENTACIONAL atribuir ESTADOS DE CONCIENCIA O IGNORANCIA, PRACTICAS ESCOLARES ENSEÑANZA-APRENDIZAJE no hay una vinculacion TEÓRIA, INFORMACION en CONOCIMIENTO VERDADERO, TECNOLOGIAS DE CONOCIMIENTO son SISTEMAS DE REPRESENTACION DEL CONOCIMIENTO, SISTEMAS DE REPRESENTACION DEL CONOCIMIENTO por ejemplo ESCRITURA MAPAS CALENDARIOS MEDIOS AUDIOVISUALES WEB, TEÓRIAS IMPLICITAS legados HERENCIA CUTURAL, METARREPRESENTACIONAL con esto SABER LO QUE SABEMOS E IGNORAMOS Y LO QUE OTROS SABEN, NUEVA CULTURA DE APRENDIZAJE convertir INFORMACION, NUEVA CULTURA DE APRENDIZAJE flexibilizacion docente/discente TEÓRIAS IMPLICITAS, APRENDIZAJE DE LA CUTURA requiere tambien se restringe CULTURA DE APRENDIZAJE, RESISTENCIA manifestada TEÓRIAS IMPLICITAS, PRACTICAS ESCOLARES ENSEÑANZA-APRENDIZAJE no hay una vinculacion PRACTICA, PRACTICAS ESCOLARES ENSEÑANZA-APRENDIZAJE modifican con el tiempo E- LEARNING APRENDIZAJE SIGNIFICATIVO APRENDIZAJE PARA EL OCIO, SELECCION EXHAUSTIVA de TECNOLOGIAS DE CONOCIMIENTO, MEJORES CAPACIDADES COGNOCITIVAS constituye NUEVA CULTURA DE APRENDIZAJE